Introduction: The post-fermentation storage of raw Pu-erh tea (RPT) is a key process that contributes to the development of its characteristic aged flavor. Microbial activity plays a vital role in this transformation which strongly influenced by water activity (Aw). However, its specific effects on microbial community dynamics and associated metabolic contributions during RPT storage remain unclear.
Objectives: This study aims to elucidate the mechanisms by which different Aw levels shape microbial communities and drive flavor compound formation during RPT storage.
Methods: RPT samples were stored under defined Aw conditions, during which microbial communities were characterized using Internal Transcribed Spacer (ITS) sequencing, and flavor metabolites were analyzed through gas chromatography-mass spectrometry (GC–MS), liquid chromatography-mass spectrometry (LC-MS). Correlation analyses and core strain-inoculated fermentations under simulated and realistic Aw conditions were conducted to investigate the relationship between microbial dynamics and flavor evolution.
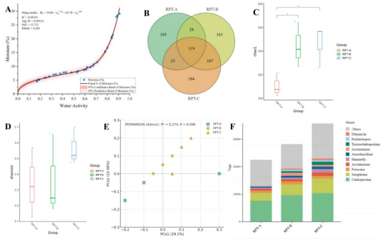
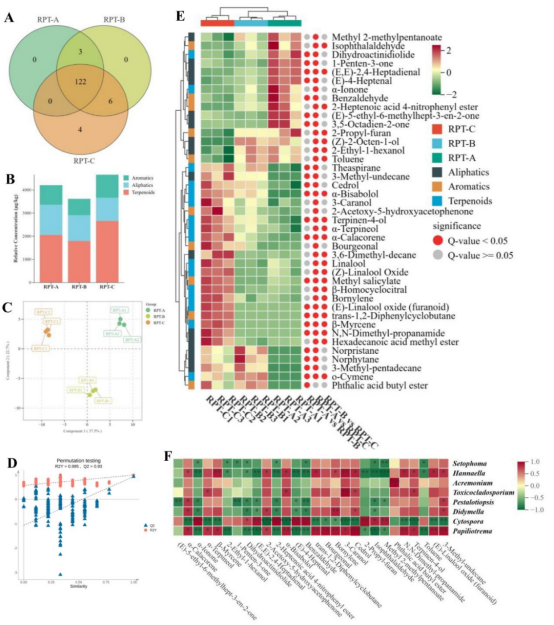
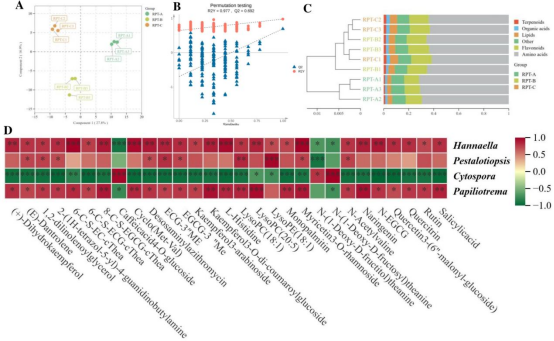
Results: Controlled Aw conditions significantly influenced the microbial composition and flavor chemistry of RPT. Aw above 0.60 enriched fungal genera such as Papiliotrema, Hannaella, Toxicocladosporium, and Pestalotiopsis, which were strongly correlated with the accumulation of aging-associated terpenoids (e.g., α-terpineol, terpinen-4-ol, cedrol, linalool) and kokumi-active compounds including flavoalkaloids and amino acid derivatives. A core yeast isolate, Papiliotrema flavescens, exhibited metabolic activity at Aw > 0.60 under both simulated and realistic storage conditions. It produced β-glucosidase, which promoted the hydrolysis of glycosidic precursors and the accumulation of linalool and methyl salicylate, confirming its role in microbial-driven flavor development. However, Aw levels exceeding 0.70 promoted the formation of undesirable volatiles like N,N-dimethyl-propanamide, toluene, and isophorone, indicating potential quality deterioration.
Conclusion: Aw is a pivotal parameter that connects storage safety with microbial-driven flavor development in RPT. An optimal range of 0.60–0.70 promotes beneficial transformations while minimizing off-odor risks. These findings highlight Aw regulation as a practical and novel strategy for improving aging quality.


图5. 真实仓储条件下,浅黄隐球酵母(Papiliotrema flavescens RPT)的产酶特性及其对茶叶代谢产物的调节作用。 (A) 对比未接种(NPF),P. flavescens多酚氧化酶(PPO)活性。(B) 对比NPF,P. flavescens过氧化物酶(POD)活性。(C) 对比NPF,P. flavescens β-葡萄糖苷酶(β-GC)活性。(D) P. flavescens RPT和NPF之间差异挥发性代谢产物以log2倍变化;正值表示接种组上调,负值表示下调。
本文作者属中国农业科学院茶叶研究所尹军峰研究员团队和南京农业大学园艺学院黎星辉教授团队。第一作者为马冰凇,云南农业大学茶学硕士,中国农业科学院茶叶研究所&南京农业大学联合培养博士在读;通讯作者为尹军峰研究员、石月助理研究员。
审稿:云南农业大学 周红杰 教授
来源: 中国茶叶学会
内容资源由项目单位提供
科普中国公众号
科普中国微博

帮助
中国茶叶学会 



