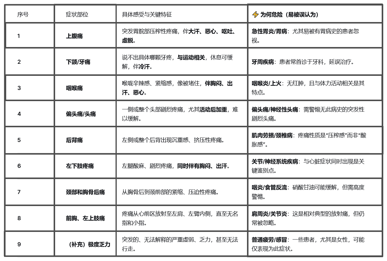
心肌梗死的“隐形”信号:9大非典型症状清单

心梗发生时,心脏的求救信号可以通过神经反射投射到身体不同部位,引发各种“不相干”的疼痛,这在医学上称为“牵涉痛”。
💡 识别关键:抓住非典型症状的共同特点
无论疼痛出现在哪个部位,心梗引起的疼痛通常具有以下核心特征:
突发性:多在活动、情绪激动时诱发或加重,静息时也可能发生。
无法缓解:休息后不易缓解,且普通止痛药无效。
伴随症状:常伴有胸闷、压榨感、大汗、濒死感、恶心呕吐、呼吸困难等全身症状。
与既往痛感不同:患者自己感觉此次的“胃痛”、“牙痛”与以往完全不同。
⚠️ 黄金法则:
对于突发、原因不明、且伴有大汗/胸闷/恶心的剧烈不适,无论它出现在身体的哪个部位,都应首先警惕急性心梗的可能。
🆘 一旦怀疑,立即行动!
立即停止活动,保持安静休息或半卧位。
迅速拨打120!清楚说明症状和地址。切勿自行驾车!
谨慎用药:在血压不低且明确医嘱的情况下,可尝试舌下含服硝酸甘油。若无效,勿反复服用。
保持沟通:等待救护车时,保持电话畅通,并准备好病历和医保卡。
请记住:时间就是心肌,时间就是生命。您的快速识别和正确反应,是挽救生命的关键。
来源: 龙头新闻·黑龙江日报
内容资源由项目单位提供
科普中国公众号
科普中国微博

帮助