在控制血糖这件事上,人类的努力从未停歇。
我们知道少糖、少油、少精制碳水有助于代谢健康,但即使吃同样的饭,有人血糖平稳,有人却剧烈上升。这种个体差异背后,是否藏着一个被忽视的变量——肠道菌群?
以色列魏茨曼科学研究所的 Eran Segal 团队 在 Gut 期刊发表的研究给出了令人信服的答案。他们在一项 6 个月的随机对照临床试验(NCT03222791) 中,对 200 名前驱糖尿病成年人进行了对比:
一组遵循经典的地中海饮食(MED),另一组则执行一种算法驱动的 “个性化餐后血糖反应靶向饮食(PPT diet)”——算法会根据每个人的体征、血糖监测与肠道菌群特征,预测每种食物可能引发的血糖反应,再实时调整餐单。
研究团队想回答一个关键问题:
当饮食方案精确到个体时,肠道微生物会不会成为决定疗效的关键?

图1|个性化饮食(PPT diet)与地中海饮食(MED)的研究设计及饮食变化
包括营养素摄入、食物类别变化及 PPT 依从度评分(p < 0.001 显著提升)。
6 个月后,PPT 组的饮食变化远比 MED 组剧烈。算法推荐让他们显著减少碳水化合物摄入(约 −17%),增加优质脂肪(尤其是单不饱和与多不饱和脂肪酸),而地中海组则略微增加了全谷和膳食纤维。更有趣的是,PPT 组的饮食呈现高度个性化——几乎没有两个人的餐单完全相同。这种个体差异,正是研究想捕捉的真实世界特征。
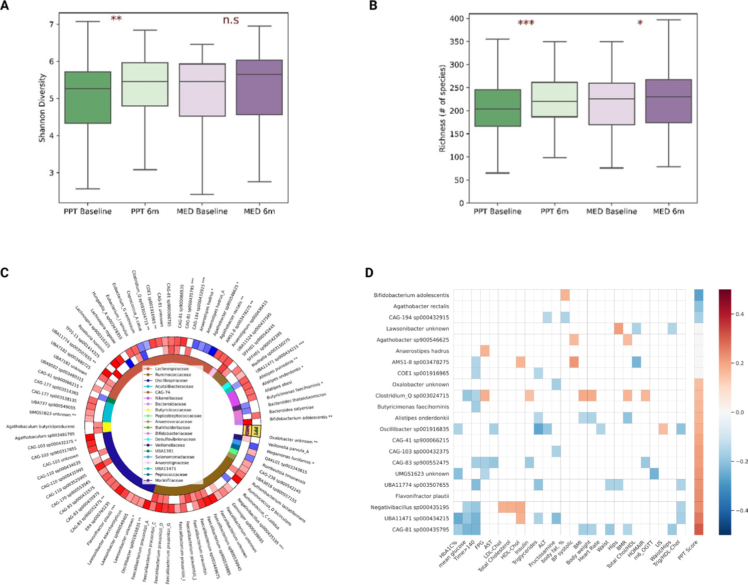
当研究者分析粪便样本时,他们发现:
PPT 组的肠道菌群多样性和丰富度显著提升(p = 0.007 和 p = 0.00017),而地中海饮食组则无明显变化。
这意味着,算法定制的饮食方案,不仅调节了血糖,还重塑了肠道生态。

图2|PPT 饮食显著提升肠道菌群多样性并改变特定菌种丰度
在 200 名受试者中,研究者鉴定出 PPT 组有 69 种菌的丰度发生显著改变,而 MED 组只有 33 种。部分菌种与特定食物呈明显对应关系。例如,Bifidobacterium adolescentis 在 MED 组上升,与膳食纤维摄入增加一致;而 Flavonifractor plautii 则只在 PPT 组上升,这种菌可分解可可与坚果中丰富的多酚类化合物儿茶素,被推测与抗炎代谢改善有关。
当研究者进一步将菌群变化与血糖、血脂、体重等临床指标匹配时,发现 22 种菌与代谢改善显著相关。
例如,Alistipes onderdonkii 的增加与 PPT 依从度正相关、与甘油三酯和 BMI 下降负相关;这意味着,某些菌的增多可能直接参与了代谢改善的因果链。

图3|特定菌种在饮食变化与临床改善间发挥“中介作用”
团队利用因果中介分析揭示:
有 9 种菌在饮食调整与临床改善之间起“桥梁”作用。
其中三种(分别隶属于 Bacteroidales、Lachnospiraceae 与 Oscillospirales)解释了 PPT 饮食依从度与 HbA1c、HDL-C 及 甘油三酯改善之间的关系。
举例而言,Negativibacillus sp000435195 的增加可解释 13% 的 HDL-C 上升效应;另一种 Bacteroidales 成员则解释 38% 的 HbA1c 下降。
换句话说,算法定制的饮食并非直接改变血糖,而是通过改变肠道菌群再间接作用于代谢系统。

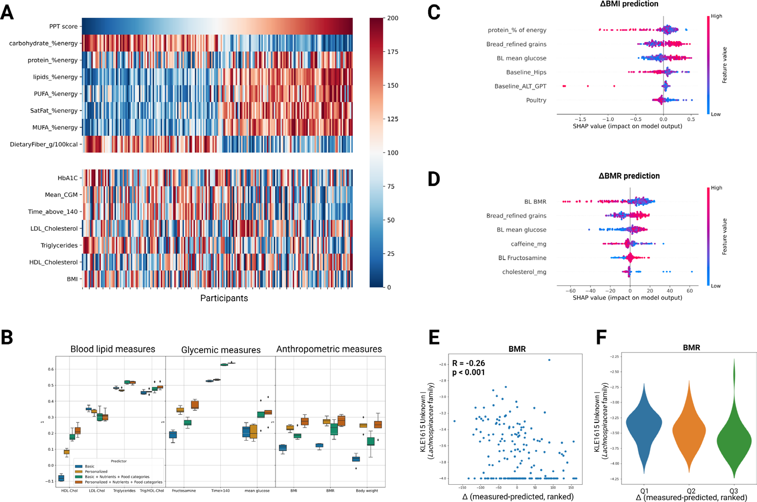
图4|机器学习预测个体代谢反应,揭示饮食与微生物的共同作用
最后,研究者进一步使用机器学习模型(LightGBM)整合饮食变化与基线数据,预测 BMI、血脂、血糖等改善幅度。结果显示,同时输入个人特征与饮食变量的模型预测准确度最高。
在所有影响体重变化的特征中,最重要的不是“吃少了多少”,而是——精制谷物减少了多少。
此外,一种来自 Lachnospiraceae 家族的菌株(KLE1615 Unknown)在基线水平越高者,实际能量代谢改善幅度越大。这种菌此前在另一项大样本研究中也被发现与坚果摄入、体脂下降和 HDL 升高有关。
这项研究揭示了一个新格局:
饮食 → 肠道菌 → 代谢结果 的链条,并非一条单行线,而是一个反馈系统。算法个性化让饮食更加精准,而肠道菌群则在其中“放大”或“削弱”效果。
这意味着未来的饮食指导,可能不再依赖宏观的“低脂”“高纤维”等原则,而是基于个体微生态特征——真正的精准营养。
正如论文结语所言:“肠道微生物不仅响应饮食,也重塑饮食的意义。”
或许不久的将来,我们的健康餐单,将不再由营养师单独制定,而是由算法与体内的数万亿微生物共同决定。
参考文献
Ben-Yacov O, Godneva A, Rein M, et al.
Gut microbiome modulates the effects of a personalised postprandial-targeting (PPT) diet on cardiometabolic markers: a diet intervention in pre-diabetes.
Gut. 2023;72:1486–1496. doi:10.1136/gutjnl-2022-329201
来源: 合康谱精准医学科普基地
科普中国公众号
科普中国微博

帮助
合康谱精准医学科普基地 