在现代医学的范畴中,药物似乎各司其职:抗生素杀菌、抗炎药抑炎、强心药调节心律。
但 Nature 发表的研究《Identification of medication–microbiome interactions that affect gut infection》却揭示出一个颠覆性的事实——地高辛(digoxin),这款用于治疗心力衰竭的老药,也能通过改变肠道微生物群,影响机体对感染的防御。
研究团队以系统药理与微生态学结合的方式,筛查了数百种常用药物对肠道菌群的影响,发现地高辛的作用最为复杂。
在特定肠道生态背景下,它不仅能干扰共生菌群的平衡,还可能削弱宿主黏膜免疫。
这项研究让我们看到,药物与菌群的相互作用并非“副作用”,而是贯穿药理过程的一个新维度。

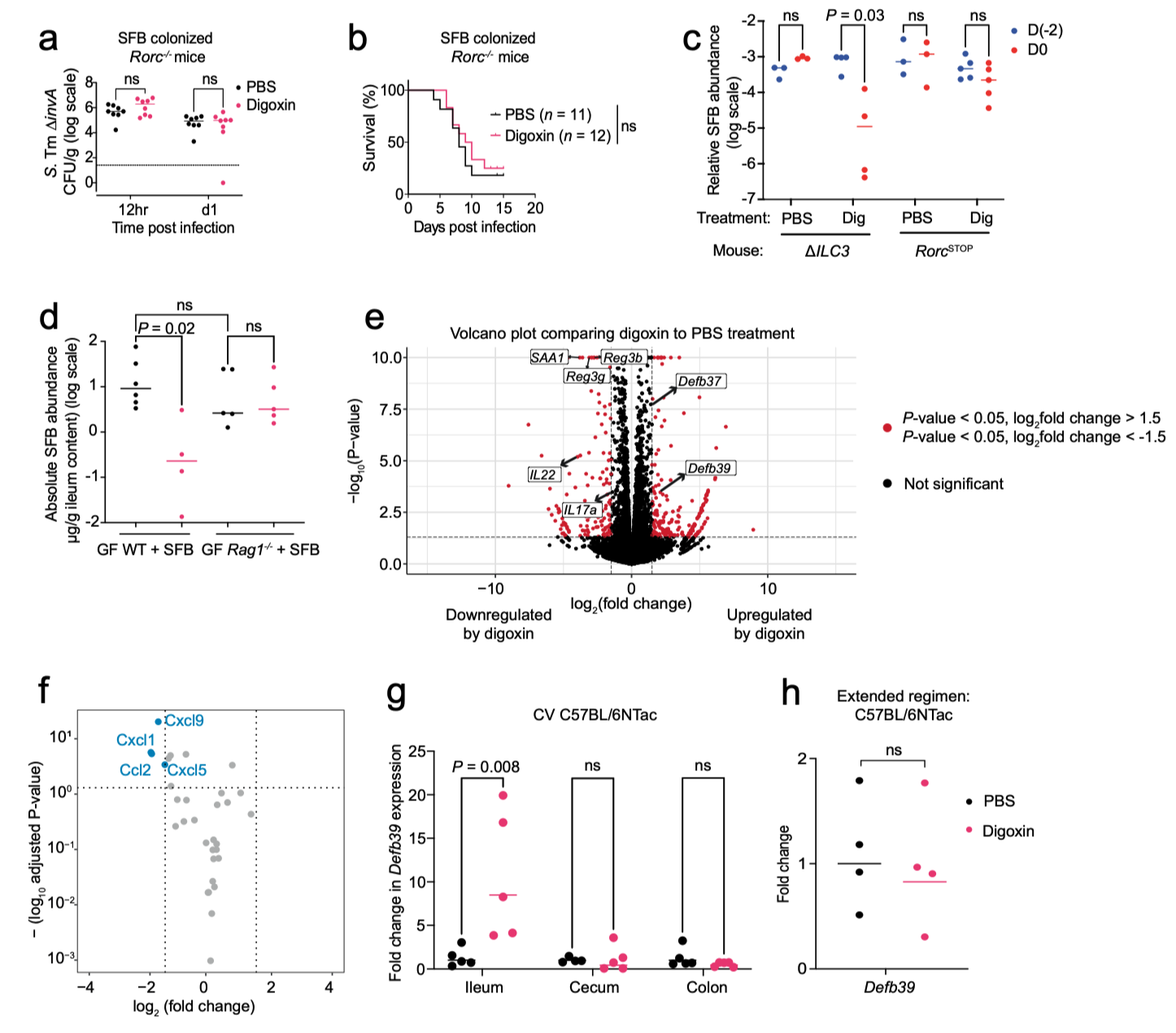
图1|RORγt 与肠 β-防御素在地高辛响应中的作用
(地高辛响应中 RORγt 与肠道 β-防御素 的作用特征。a,b:PBS 或地高辛预处理对 SFB 定植小鼠感染 S. Tm ΔinvA 的影响,包括病原负荷和死亡率;c–d:不同基因型小鼠中 SFB 水平的变化;e:地高辛处理后小肠差异基因的火山图。)
研究发现,地高辛可通过抑制转录因子 RORγt 影响肠道固有淋巴细胞(ILC3)的功能,而这类细胞正是维持黏膜防御的关键。
ILC3 细胞的“沉默”,意味着抗菌肽 β-防御素的分泌下降,使宿主更容易被病原体侵袭。
换言之,地高辛在心脏中的作用是救命的,而在肠道中,却可能削弱天然的免疫屏障。

图2|Defb39 对肠道共生菌的影响
(Defb39 对肠道共生菌影响的表征。a:不同组织中 Defb39 表达;b–e:基于16S测序的群落组成差异分析,显示 Lactobacillus 显著下降;f:纯化 BD-39 对人和小鼠肠道代表菌株活性的剂量效应。)
研究进一步表明,地高辛的副作用并非通过破坏特定菌种实现,而是通过改变宿主-菌群-免疫的三重关系。
β-防御素 Defb39 的表达下降,导致 Lactobacillus 等益生菌显著减少。
这种菌群失衡反过来削弱了黏膜稳态,使外来病原(如 Salmonella Typhimurium)更易侵入。
药物与菌群的关系,不只是“代谢”或“干扰”,更像是一种生态重塑。

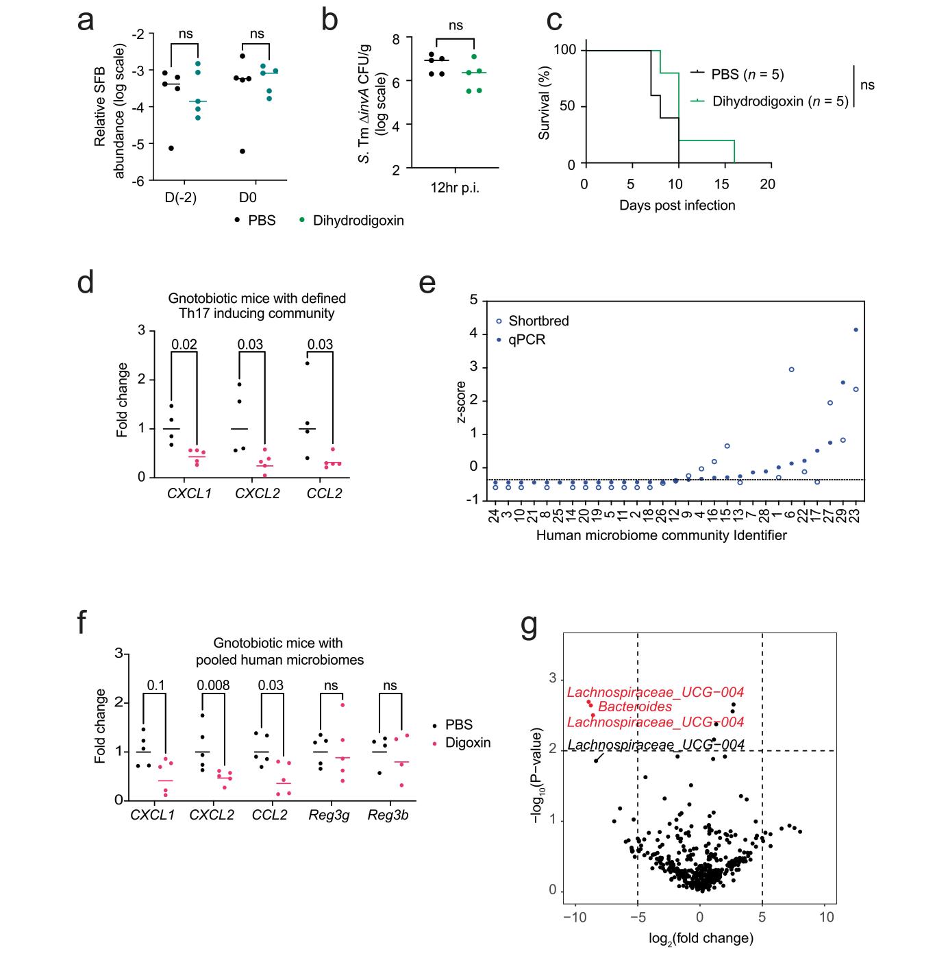
图3|地高辛对携带人源菌群小鼠的影响
(地高辛对携带人源菌群小鼠的作用。a–c:常规饲养 C57BL/6NTac 小鼠给予 PBS 或 二氢地高辛 (5 mg/kg) 处理后的结果。)
这项研究首次揭示了地高辛与肠道菌群之间的“药物生态学”关系:
它不仅在心脏发挥作用,也在肠道引起连锁反应,改变菌群、免疫与感染的动态平衡。
研究者指出,未来在药物开发与处方决策中,必须考虑肠道菌群的状态。
药理学的疆界正在被打破,药物的副作用或许并非“附加”,而是跨生态系统的连锁效应。
参考文献
Berga Vidal M., Schirmer M., van den Bogert G., Bork P., et al. Identification of medication–microbiome interactions that affect gut infection. Nature. 2024 (online 2025). doi:10.1038/s41586-025-09273-8
来源: Nature
科普中国公众号
科普中国微博

帮助
合康谱精准医学科普基地