二甲双胍(Metformin)是全球最常用的降糖药之一,但并非人人受益。为何相同剂量、相似病情,部分患者疗效显著,而另一些却几乎无反应?
2025 年发表在 Acta Pharmaceutica Sinica B 的研究《A critical role for Phocaeicola vulgatus in negatively impacting metformin response in diabetes》揭示了一个关键线索:
一株名为 Phocaeicola vulgatus 的肠道菌,可能是二甲双胍疗效减弱的“幕后推手”。
研究团队对糖尿病患者的肠道微生物进行了宏基因组分析,发现二甲双胍无反应者体内的 P. vulgatus 丰度高出反应者 12 倍以上。进一步的代谢组学研究显示,该菌通过分解牛磺结合型胆汁酸(如 TUDCA 和 TCDCA),扰乱了肠-肝胆汁酸循环,并诱发线粒体损伤与能量代谢障碍。
换言之,药还在起作用,但菌正在“拆台”。

(P. vulgatus 定植可逆转高脂饮食小鼠中二甲双胍的降糖效果。实验小鼠在高脂饮食下饲养 14 周以评估逆转效应;A:定植 P. vulgatus 或热灭活菌株于抗生素诱导的无菌小鼠;B:葡萄糖耐量及曲线下面积;C:胰岛素耐受测试等。)
研究者进一步通过小鼠模型验证了因果关系。移植来自二甲双胍无反应患者的菌群后,小鼠的葡萄糖耐受显著下降;而当抑制 P. vulgatus 或补充胆汁酸 TUDCA 后,血糖水平恢复。
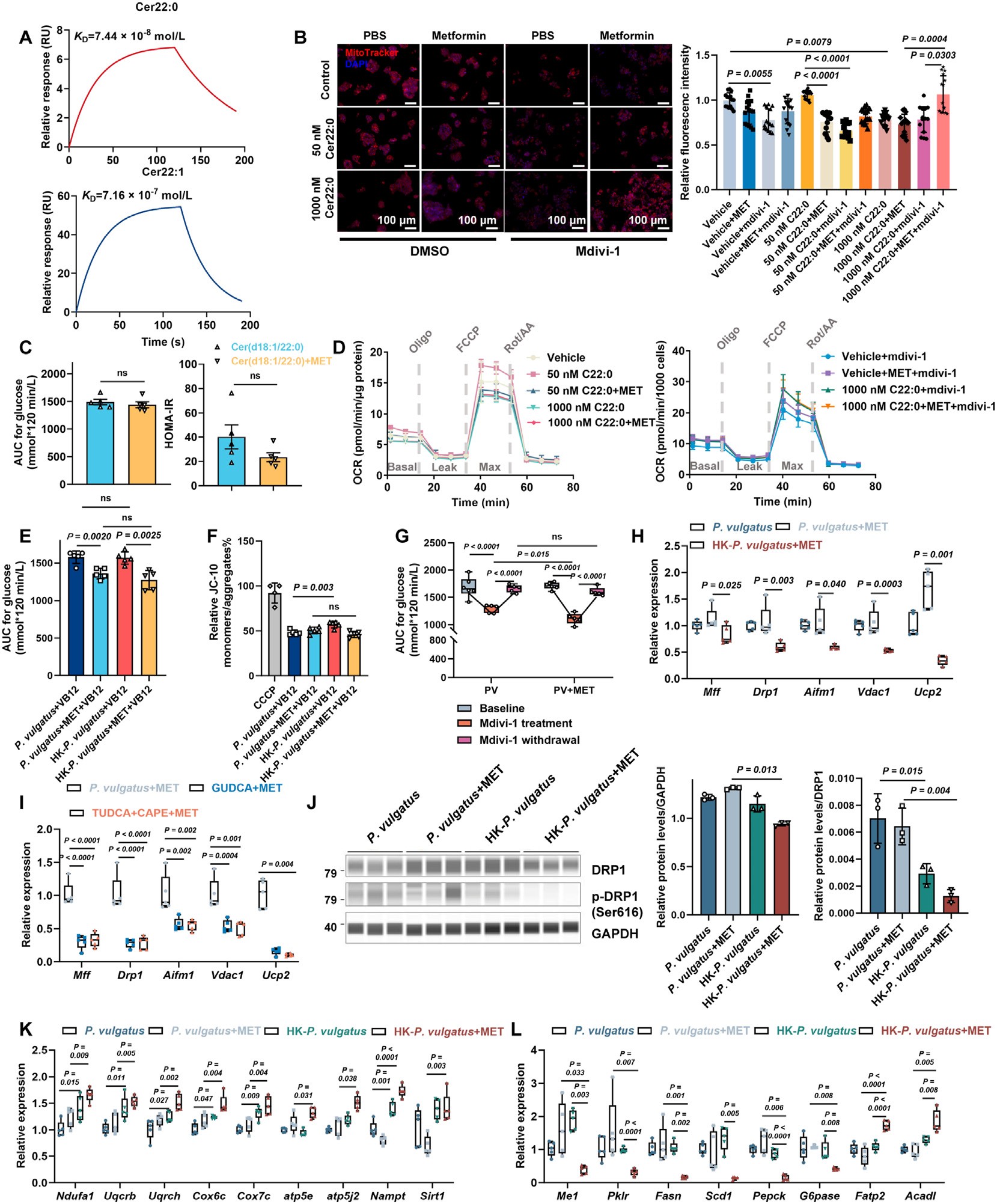
团队发现,这一菌株能显著提高肠道和肝脏中的神经酰胺 C22:0 含量,促进线粒体裂变与氧化应激反应。能量代谢的“引擎”被迫分解,药效自然难以发挥。

图2| P. vulgatus 相关胆汁酸代谢与 FXR 信号通路
( P. vulgatus 诱导的二甲双胍无反应涉及肠道 FXR 信号通路。A:肝脏与回肠中 Fxr 及其靶基因的相对表达;B:FXR 与 CYP7B1 蛋白水平的免疫印迹;C–D:给予 GUDCA 或 TUDCA +CAPE 干预后 OGTT 与 HOMA-IR 的变化。)
更令人关注的是,研究揭示了可能的干预方向。
使用 β-内酰胺类抗生素头孢克洛(cefaclor)可特异性抑制 P. vulgatus,显著恢复二甲双胍的降糖效果;
同时,补充维生素 B₁₂ (腺苷钴胺)也能改善线粒体功能与脂质代谢,从而逆转药效抵抗。

图3| P. vulgatus 与 Metformin 共存诱导线粒体裂变及氧化磷酸化损伤
( P. vulgatus 与二甲双胍共存诱导线粒体碎裂、氧化磷酸化损伤及脂肪酸 β 氧化下降。A:神经酰胺 C22:0/C22:1 与 MFF 蛋白的亲和力;B:MitoTracker 染色下的线粒体膜电位;C:口服耐糖曲线及 HOMA-IR 比较;D:HepG2 细胞氧耗率;E:腺苷钴胺处理小鼠的 OGTT 结果等。)
该研究不仅揭示了药物-菌群-代谢三者之间的复杂博弈,也为“无效药物反应”提供了新的解释。过去我们把疗效差归咎于剂量、基因或依从性,如今发现,肠道生态的微小差异,也足以改写一剂药的命运。
这项成果提示:未来糖尿病治疗或许不再只看血糖与胰岛素,而要同时评估患者的菌群构成。
通过精准调节特定菌株,或许能让“失效”的药重新生效,让个体化用药进入真正意义的“微生态时代”。
参考文献
Chen M., Peng Y., Hu Y., Kang Z., Chen T., Zhang Y., Chen X., Li Q., Yuan Z., Wu Y., Xu H., Zhou G., Liu T., Zhou H., Yuan C., Huang W., Zhang W. A critical role for Phocaeicola vulgatus in negatively impacting metformin response in diabetes. *Acta Pharmaceutica Sinica B.** 2025; 15(5): 2511–2528.
doi:10.1016/j.apsb.2025.02.008
来源: 合康谱精准医学科普基地
科普中国公众号
科普中国微博

帮助
合康谱精准医学科普基地 