打过耳洞的人一定有过这样的疑问:为什么有的人打完耳洞后,耳朵上会突然冒出个“肉疙瘩”,严重得连耳洞都“保不住”?

图源:某社交平台
其实,这种情况并不是所有打完耳洞的人都会“中招”。那如果不幸打完耳洞长了这个,又该怎么办呢,需要去医院吗?今天,我们就来聊聊打耳洞后长“肉疙瘩”的那些事儿。
“肉疙瘩”是什么?
这种肉疙瘩,在医学上叫做“瘢痕疙瘩”,顾名思义,它的样子就是像疙瘩一样的疤痕。
这是打耳洞后常见的一种并发症,有数据显示,打耳洞后瘢痕疙瘩的发生率将近 2.5%。它的特点是疤痕组织过度生长,并超出原始损伤部位,看起来就是较厚的凸起疤痕。另外,它还有一个形象的俗称,叫做“蟹足肿”。
下面的图片,就是一些打耳洞后出现的瘢痕疙瘩。左滑查看↓↓↓


图 1. 打耳洞后的瘢痕疙瘩;图 2. 打耳洞后的瘢痕疙瘩(来自参考资料)
结合图片,我们可以更深入地了解瘢痕疙瘩的特点,包括:
· 瘢痕厚、块状,且不太规则
· 表面光泽发亮、无毛发
· 大小不一,这取决于原始损伤的大小和疤痕停止生长的时间
· 颜色呈红色、棕色或略带紫色,这和肤色有一定关联
· 疤痕的质地多变,可能柔软,也可能较硬
另外,瘢痕疙瘩还可能会有瘙痒、疼痛等主观不适症状。
为什么打耳洞会出现瘢痕疙瘩?
首先要知道的是,瘢痕疙瘩的本质特点是异常的、过度的伤口愈合,通常认为这是炎症持续存在、伤口愈合增殖期延长和重塑期延迟的结果。
这涉及到一个关键成分——胶原蛋白。这是一种遍布全身的蛋白质,有助于伤口愈合,但当身体产生过多胶原蛋白、局部成纤维细胞过度增生时,就会形成瘢痕疙瘩。当疤痕持续生长是,还会侵犯到周围的健康组织。
类似的基础研究就表明,瘢痕疙瘩与血管周围炎性细胞浸润有关,炎症持续时间越长、程度越严重,发生瘢痕疙瘩的可能性越高。
具体到打耳洞,打耳洞引起的外伤、护理不到位、出现额外的皮肤过敏、继发细菌或真菌感染、伤口愈合缓慢等因素,都会增加瘢痕疙瘩形成的风险。
瘢痕疙瘩一般在炎症反应消退后 1 到 6 个月开始慢慢生长。一旦出现,就不会再消退,甚至会持续生长 1 到 2 年时间,此后就维持相对稳定的大小,成为一个需要治疗的慢性皮肤问题。
好在,不是所有人打耳洞都会出现这个问题。
这几类人容易出现瘢痕疙瘩
有一些人,因为一些原因,打耳洞后,会比其他人更容易出现瘢痕疙瘩。要打耳洞的话,一定要谨慎。
1.第1类:耳洞打在软骨(而不是耳垂)
大量医学观察发现,给软骨(如耳轮、耳舟或对耳轮)打耳洞后,比耳垂打洞更容易导致瘢痕疙瘩。比如,一项研究发现,43 名打耳洞后出现瘢痕疙瘩的患者中,有 32.6%的瘢痕疙瘩位于耳垂,而高达 58.1%的人位于软骨部分。

图库版权图片,转载使用可能引发版权纠纷
之所以会这样,可能是由于软骨区域血管稀疏,愈合缓慢,导致炎症长期存在。学者提到,软骨区域愈合时间大约要 2 个月到 1 年,而耳垂愈合只需要 4 到 6 周。
2.第2类:耳洞感染
数据显示,打耳洞后感染的情况很常见。在 18 到 28 岁的女性中,打耳洞后,感染的概率高达 29.6%(耳垂区域)和 41.4%(耳软骨区域)。
局部感染后,不仅会损伤到正常组织,也会让伤口延迟愈合,诱发皮肤修复反应,自然会增加出现瘢痕疙瘩的风险。
3.第3类:有瘢痕疙瘩家族史的人
研究发现,有瘢痕疙瘩家族史的人,特别是母亲有瘢痕疙瘩的,自己打耳洞后出现瘢痕疙瘩的风险会更高。另外,如果他们首次打耳洞是在 11 岁或之后,那么形成瘢痕疙瘩的几率会尤其的高,达到 85.7%。
4.第4类:技术或护理不到位的
如果打洞工具不专业,技术不娴熟,会损伤周围软组织。打洞后耳钉佩戴过紧,没有定期旋转,也可能引起局部刺激和炎症。对耳钉的金属成分过敏,可能延长愈合时间。
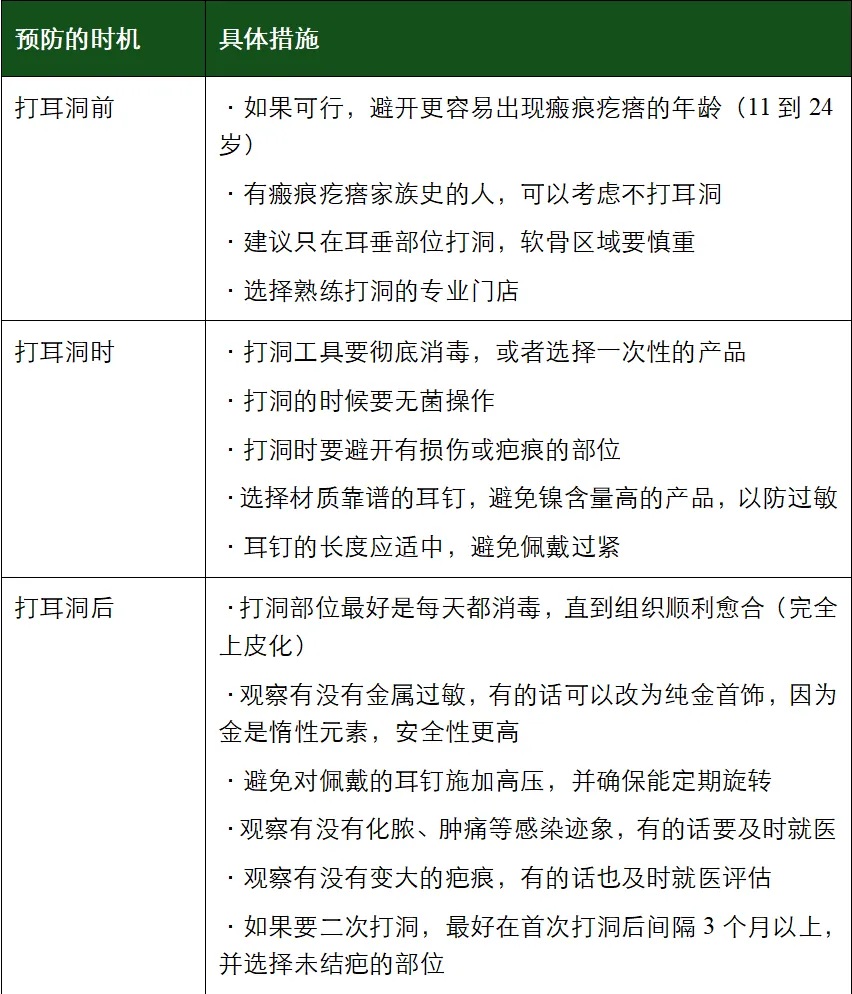
结合上面提到的这些风险因素,在打耳洞前,就要考虑到如何预防瘢痕疙瘩。

图库版权图片,转载使用可能引发版权纠纷
下面的表格(表1)总结了一些比较有效的预防措施,可供参考↓↓↓。

表1.预防瘢痕疙瘩的措施
已经出现的瘢痕疙瘩,
可以这样应对!
当出现或者疑似出现瘢痕疙瘩的时候,首先要放弃一个想法——自己在家治疗。这是因为,瘢痕疙瘩治疗难度大,不是抹点去疤膏、贴上疤痕贴就能治好的,甚至,即便是手术治疗,复发了也比较高(单纯手术治疗后,复发率是 40%到 100%)。最佳的应对措施,是规范就医,找靠谱的机构和医生进行针对性的治疗。主流且有效的治疗方案是联合治疗,也就是搭配不同的医学手段,提高有效率、降低复发率。
不过,具体如何选择治疗方向,以及治疗到什么时候,都需要和医生沟通,选择适合自己的个体化方案。
参考文献
[1]KimMM,GoldmanRD.Ear-piercingcomplicationsinchildrenandadolescents.CanFamPhysician.2022;68(9):661-663.
[2]TantithamT,WattanawongK.Riskfactorsassociatedwithpost-ear-piercingkeloidformationinThaipopulation.JournaloftheMedicalAssociationofThailand,2018,101(1).
[3]瘢痕疙瘩.https://www.mayoclinic.org/zh-hans/diseases-conditions/keloid-scar/symptoms-causes/syc-20520901
[4]KimHD,ChuSC,HwangSM,etal.Clinicalanalysisoflobularkeloidafterearpiercing.ArchCraniofacSurg.2016;17(1):5-8.
[5]BashirMM,AfzalS,KhanFA,AbbasM.Factorsassociatedwithpostpiercingauricularcartilagekeloids.JCollPhysiciansSurgPak.2011;21(10):606-610.
[6]LaneJE,WallerJL,DavisLS.Relationshipbetweenageofearpiercingandkeloidformation.Pediatrics.2005;115(5):1312-1314.
[7]RameshBA,MohanJ.Piercingearkeloid:Excisionusingloupemagnificationandtopicalliquidsiliconegelasadjuvant.JCutanAesthetSurg.2018;11(1):7-12.
[8]FijałkowskaM,KasielskaA,AntoszewskiB.Varietyofcomplicationsafterauriclepiercing.IntJDermatol.2014;53(8):952-955.
[9]MeltzerDI.Complicationsofbodypiercing.AmFamPhysician.2005;72(10):2029-2034.
策划制作
作者丨唐教清 皮肤科主治医师中国科普作家协会会员
审核丨徐敏 天津医科大学代谢病医院皮肤科副主任医师天津市医学会皮肤性病学分会委员
来源: 科普中国新媒体
内容资源由项目单位提供
科普中国公众号
科普中国微博

帮助
科普中国新媒体 