细心的朋友,可能会发现,如今护肤趋势逐渐走向了两个极端。

一边是看起来非常专业和复杂的护肤模式,叠加多种护肤品,推崇N步护肤法。这是这些年来更主流的护肤习惯,学者指出这受到了韩国等东亚国家多步骤护肤程序的影响。典型的产品套装包括了:洁面乳、爽肤水、眼霜、精华液、日霜(含防晒功能)和晚霜。

另一边则是“精简护肤”,一切从简,像是懒人才会做的。这是后来才出现的一股潮流,目前似乎还没有成为主流。典型的产品套装仅含洁面乳和防晒霜。

那这两种护肤方式,选择哪一种会更好呢?

什么是过度护肤和精简护肤?

要展开讨论的话,首先要具体了解它们分别是什么意思。

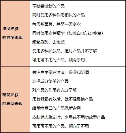
首先要澄清的是,这两个词语都不是严谨的医学概念,因此没有很严格的定义。不过,我们总结了二者的常见特点,适合指代大多数人所理解的过度护肤和精简护肤(见下表):

过度护肤vs精简护肤,图源:自己做的

由上可以看出过度护肤的特点是使用过多的护肤产品、过于频繁地进行护肤步骤或者采用一些不必要的复杂护肤方法。与之相对应的精简护肤,特点则在于使用少量、合适且有针对性的护肤品。

这些人适合过度护肤!

单看“过度护肤”的字面意思,似乎是负面的。但它也并不是一无是处,不要一竿子打死。

有研究显示,复杂的护肤流程,会带来比精简护肤更大的获益。比如说同时用了眼霜、精华液、日霜和晚霜等产品的人群当中,他们在改善皮肤表面和深层保湿、皮肤粗糙度、毛孔面积、黑色素沉积和鱼尾纹深度方面优于只用洁面产品和日霜的人群。

不过,是否将这种复杂护肤、进阶护肤方式归为“过度护肤”的范畴,则见仁见智了。对于下列一些人群和特殊情况,可能需要一定程度地进行“过度护肤”:

情况1:有皮肤问题的人

我们知道,好多人会有面部的皮肤问题,甚至不止一种,比如有色斑、皮肤细纹、痤疮、玫瑰痤疮等问题。

这时除了医学干预外,也可能涉及到较为复杂的皮肤护理环节,比如使用淡化色素的产品、使用除皱的产品、使用祛痘的产品。如果有这方面需求的,可以在专业人士指导下选择相对合适的护理方案,合适的护肤产品是治疗这类皮肤问题的辅助措施。

图库版权图片,转载使用可能引发版权纠纷

2.情况2:愿意承担风险的人

以美白、抗皱等功效性产品为例,它们常见的风险就是容易出现皮肤不耐受,表现为用了产品后会有皮肤的干燥、紧绷、瘙痒、脱皮、发红、刺痛等表现。

如果了解产品的使用细节后(包括安全性、适用范围等),愿意承担风险,那么也可以按需使用。

3.情况3:实际效果大于风险的人

过度护肤虽然有风险,但风险并不是百分百发生。如果实际用了产品后确实没有出现潜在的风险,而刚好自己用了也有效果,那就可以根据自己的需求使用。

以下是过度护肤的潜在风险,大家日常可以重点关注:

1.过度清洁、去角质会削弱角质层,导致经皮水分流失增加,引发敏感、泛红。典型的例子是长期使用皂基洁面+酒精类爽肤水。

2.某些成分叠加可能降低效果或刺激皮肤,例如A醇叠加高浓度酸类,会增加刺激性,导致脱皮、红肿。

3.可能转化为无效物质,例如碱性的烟酰胺可能中和维生素C的酸性环境,降低后者的稳定性,导致维生素C更快失效(尤其是原型维生素C)。

4.“智商税”风险:叠加高价的护肤品不代表效果更好,同时,购买大量的护肤品以及频繁更换产品也会带来经济负担,对于一些人来说会是不必要的开支。

5.引起敏感性皮肤:《中国敏感性皮肤临床诊疗指南(2024版)》将敏感性皮肤定义为皮肤受到外界微小刺激后出现的阵发性或周期性灼热、潮红、刺痛、瘙痒及紧绷感,同时,指南指出,频繁换用化妆品、同时选用多种品牌的化妆品、过度清洁面部等情况都可以引发敏感性皮肤。

6.冒痘风险:一些含有厚重油脂的面霜如果使用过多,可能会更容易冒痘(尤其是长期使用时)。

精简护肤也不都是优点!

从“精简护肤”的称呼上来看,它好像是相对比较好的护肤方式。总结起来,它的优点有“4少”:

1.1少:皮肤负担少

使用数量少但适合自己的护肤品可以更有针对性地护理皮肤,让皮肤更加轻松自在。比如保湿方面,只选择一款,而不是面霜、乳液、保湿喷雾、凡士林什么的叠加着用。

图库版权图片,转载使用可能引发版权纠纷

2.2少:过敏风险少

精简护肤减少了复杂成分的使用,降低了因成分过敏而导致皮肤问题的可能性,对于敏感性皮肤人群来说更加友好。要知道的是,我国女性敏感性皮肤发生率高达了36.1%,这类人群都更需要精简护肤。

3.3少:花钱少

精简护肤大大缩减了护肤步骤和产品的种类,可以节省大量的金钱,这是不言而喻的。

4.4少:费时少

与此同时,精简护肤也同样减少了护肤的时间和精力,让大家从过度护肤的泥淖里面解放出来。

图库版权图片,转载使用可能引发版权纠纷

不过,事物总有两面性,精简护肤也有局限和不足:一方面,精简护肤无法有效满足部分人群的多元护肤需求,例如抗老、美白和去斑,这也是精简护肤最大的硬伤;另一方面,精简护肤对皮肤病的帮助有限。比如顽固痤疮、玫瑰痤疮等问题,不少时候需要搭配精细的、复杂的皮肤护理来综合治疗疾病。

此外还有一个误区,精简护肤不等于一定就要用便宜的产品。举例来说,有人会误以为1、2块钱的宝宝霜就能完全代替其他的保湿产品,殊不知廉价产品可能在成分、工艺或功效上无法达到理想效果,甚至可能因配方简陋而无法解决特定皮肤问题。因此,精简护肤的“精简”是减少不必要的护肤步骤,并注重选择成分科学、工艺可靠的产品,而非极致地降低产品效能。

由上可见,过度护肤和精简护肤并没有绝对的好与坏,关键在于找到适合自己的护肤方式。在选择护肤产品和方法时,大家不用盲目跟风。

参考文献

[1]MessaraaC,RobertsonN,WalshM,etal.Clinicalevidencesofbenefitsfromanadvancedskincareroutineincomparisonwithasimpleroutine.JCosmetDermatol.2020;19(8):1993-1999.

[2]ImhofL,LeuthardD.Topicalover-the-counterantiagingagents:Anupdateandsystematicreview.Dermatology.2021;237(2):217-229.

[3]中国中西医结合学会皮肤性病专业委员会光医学和皮肤屏障学组,中国人体健康科技促进会皮肤病专业委员会.中国敏感性皮肤临床诊疗指南(2024版)[J].中国皮肤性病学杂志.2024;38(05):473-481.

策划制作

作者丨唐教清 皮肤科主治医师医学博士

审核丨冯珺 大同煤矿集团有限责任公司总医院皮肤科副主任医师

来源: 科普中国新媒体

内容资源由项目单位提供