在《4个问题带你了解用户画像》中,我们了解了用户画像的定义、作用及使用注意事项等。


就有用户留言问了:在实际工作中,构建用户画像的方法有哪些?如何构建用户画像呢?

 

下面我将结合通过案例,带你了解构建用户画像的4个步骤:

用户画像是为业务服务的,因此我们构建画像之前一定要清晰项目背景和业务需求。


通过和业务部门沟通,我们了解到开发组准备上线一款二次元手游,需要确定核心用户需求,并通过内测优化游戏。


内测,也就是内部测试,指软件在完成开发初期进行的小范围测试。

 

1. 信息收集

 

信息收集和分析的方法包括定量和定性两大类,实际工作中,定量和定性研究通常结合使用。

结合业务问题,我们灵活使用以上方法。

 

先确定核心用户群体(借助后台数据和问卷调查),邀请参与内测,通过内测展开核心用户画像分析(通过观察法、访谈法和日记分析等),并根据用户需求优化游戏。

 

以下是各阶段需求的用户人数:

(1)后台数据筛选已有用户:

案例中游戏还未上线,因此没有实际用户数据。但公司之前上线过其他游戏产品,对应的用户中可能涵盖目标对象。因此第一步筛选已有的用户数据。

 

首先确定后台数据来源。开发人员在app上线前大多会将SDK(软件开发工具包)嵌入app中,用户使用app后,SDK会将用户的使用数据记录入库,因为很多公司具备了内部数据平台。

 

当然我们也可以借助友盟、Google Analytics、腾讯云分析等第三方平台获取app的部分数据。

通过后台数据定位关联游戏,获取该类游戏用户的基本信息、使用数据、留存数据、付费数据等。


在以上数据基础上筛选出核心用户代表。

 

(如果用户中包含知名游戏主播/UP主,且符合多数筛选条件,考虑优先选择。因为主播及KOL在行业具有影响力,自带推广效果。)

(2)问卷调查补充新用户:


后台数据筛选的是已有用户,问卷调查则抽样外部用户,二者相互补充。

调研目的根据业务需求确定,即:搜寻产品核心用户,了解用户信息及内测意愿。问卷内容需要围绕调研目的展开。

 

设计问卷:

 

内测招募问卷和普通的调查问卷有所区别。

 

内测招募问卷多数由用户主动参与填写,用户对游戏及内测都有一定兴趣。且最终参与内测的用户会获得酬劳,因而相比普通问卷,内测问卷可以具有复杂性和困难度。

 

问卷内容主要包含以下几方面:

标题及引导语:

问卷题目:

 

关于用户基本信息——

(问卷内容参考:《原神游戏测试招募问卷》。更多问卷信息请在文末下载案例数据查看。)


关于用户的游戏经历——

 

这部分是主要调查内容。

 

一是看用户总体游戏时长和涉猎,偏向选择重度用户;

 

二是看用户对产品同类游戏的偏好;

 

三是看用户的游戏选择标准和价值取向。

(用户对同类及相关类别游戏的接触)

(用户对PC端游戏的接触,用来综合考察用户游戏深度)

                    (用户对主机游戏的接触)


关于用户游戏环境——


               (用户参加在线测试的影响因素)


游戏相关项——

          (优先选择有二次元偏好、氪金倾向高的用户)


游戏价值观——

 

                  (用户选填的开放题,考察用户游戏理解和价值取向)


用户内测意愿及致谢——

投放问卷:

 

问卷投放渠道包括以下四类。由于我们需要采集外部的游戏核心用户,因此选择垂直类渠道——游戏论坛/社区投放问卷。


相关游戏贴吧、NGA玩家社区及二次元游戏社群的重度用户浓度高,且汇聚了部分专业游戏玩家。

 

问卷的回收分析:

 

收集整理问卷数据,根据问卷内容及以下维度选择50名左右核心用户。

(3)电话访谈确定20名现场内测用户:


以上通过后台数据及问卷调查,我们确定了100名左右待选用户。

 

参与现场内测的用户需要限制数量,以保证测试人员能集中精力服务用户,发现问题。

 

因此我们通过电话访谈筛选20名用户(分两天参与内测,同时需要预留备选名额),剩下的用户根据其意愿邀请参与线上测试及日记记录。两类用户都给予相应报酬。

(4)现场内测:


现场内测主要包含以下步骤,需要用到观察法、实验法和深度访谈法。

用户操作:

用户操作分为两个部分。


第一部分引导玩家创建账号并进行新手体验,初步熟悉游戏概念、风格和玩法。随后进入中场休息并简单访谈。

 

第二部分让玩家自由体验游戏的各种玩法及内容。

 

工作人员全程观察用户操作,记录信息和反馈。但需要注意减少对玩家的干扰,对于玩家提出的问题先行记录,保证其自主性。

 

用户填写量表:

 

在用户的两次操作环节后,紧接量表填写。

 

量表的定义:

 

一种测量工具,是试图确定主观的、有时是抽象概念的定量化测量的程序,对事物的特性变量可以用不同的规则分配数字。

 

简单说,就是可以将用户操作的体验通过问题对应的数值量化。

 

如提问用户:请问您刚才的游戏体验如何?(这原本是个主观抽象的问题)

 

让用户在数值1-7中选择,1代表非常不满意,中间值4代表中规中矩,7代表非常满意。(这样就把主观的问题量化了)

 

玩家在进行完第一阶段新手体验后,引导其填写初步印象量表

             (仅展示部分问题,其他内容请在文末下载案例数据查看)


用户填写完成后,统计结果,并分析核心用户对游戏的初步印象及需要改进的部分。

初步印象量表显示,用户对游戏的初印象总体较好,各部分得分都高于5.9分。

 

在此基础上,对比相近问题会发现需要改进的地方。如相对于新手教程,游戏界面导航不那么简单易用;游戏剧情相比于游戏角色的吸引力不够。


除了问题间横向对比外,也可以将同一问题与之前内测的数据纵向对比,分析哪些数据突出,哪些是弱项。

 

这些分析结果将在后续测试和总结中运用,形成结论。

 

玩家完成第二阶段自由探索后,引导其填写游戏体验量表

 

经过更长时间的自由探索,玩家可以回答具有深度的问题。

 

游戏体验量表围绕游戏各方面展开:游戏的可玩性、吸引力、故事性、音效美术、社交性、自由度、成就感等。

分析量表能起到以下作用:

 

1)发现游戏的短板,确定优化反向;

2)发现游戏的亮点,助力后续游戏推广和营销;

3)确定核心用户需求,促进后续深度访谈及构建用户画像。

 

解释一下如何促进用户画像的构建:

 

对比“音效”和“美术”,玩家对该游戏音效的喜好度偏低;而在“自由度”相关问题下,明显有一部分玩家认为自主性受到一定影响。

 

诸如此类对比结果(对比分析方法)体现了用户的需求。


辅助必要实验:

 

主流的实验法包括A/B Test、眼动实验、脑电实验、实地试验等等。

游戏内测期间还没有实际用户,无法实施A/B Test,可以通过眼动实验分析用户行为。

 

眼动实验监测用户进行游戏时的眼睛运动和注视方向,可以确定用户眼动的热点位置、对特定风格画面的偏好、以及对各环节的注视时长等。

这些分析项明确了用户喜好的功能及风格

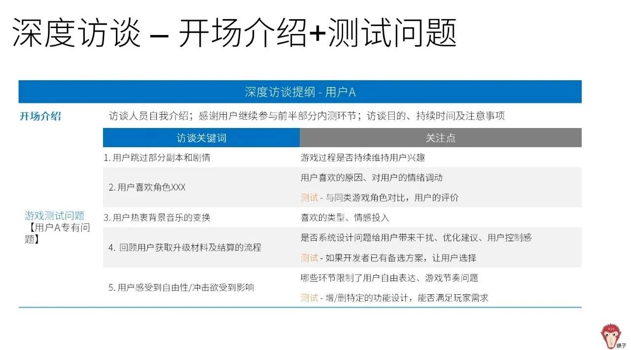
深度访谈:

 

深度访谈是访谈人员和玩家之间进行时间较长的(通常是30分钟到1小时),针对相关问题一对一方式的谈话。

 

此前我们通过后台数据/问卷调查+电话访谈筛选了玩家,通过观察法、量表记录、眼动实验等途径测试了玩家的游戏过程及体验。

 

深度访谈就需要结合这些已有信息展开:


如何对一名玩家深度访谈?

 

内测用户A通过问卷招募参与内测,因此我们首先积累了他的问卷信息。

参与内测后,我们对用户A进行了现场观察记录、量表记录和实验分析。

将已有信息汇总,我们能获得用户A的初步画像和需求。

除了对已有信息进一步挖掘,我们还需要补充其他需求信息,让核心用户画像更全面丰满。

由此可以确定深度访谈的提纲。

(以下内容为深度访谈的结构和要点,具体访谈话术不进一步展开)

 

深度访谈包括:开场介绍、正式访谈(游戏测试问题、游戏经历问题、其他游戏相关问题、游戏外问题)、结束语。

 

1)游戏测试问题

 

深度访谈结果有助于开发人员确定游戏优化方向和细节。

 

(需要注意:开发人员应该更注重用户行为,而不是意见。通过用户行为和选择还原使用场景,发现用户真实的潜在需求。)

2)游戏经历问题+其他游戏相关问题

 

这部分构建了用户A的游戏关联画像,同时也为游戏后续(包括直播、推广、付费等)提供思路。

3)游戏外问题+结束语

 

与游戏相关问题结合,组成了用户A完整的画像。


用同样方法可以获得参与现场内测20位玩家独立的用户画像,以及优化方向,总结如下:

(6)日记法测试剩余核心用户:

 

在筛选用户及问卷调查阶段,我们确定了100名待选用户。其中20名用户参与内测,剩余用户在电话访谈中确定了日记记录意向。

 

对这部分用户采用日记法测试:

 

1 让用户获取内测码,参与线上试玩并按要求记录使用信息。

 

2 通过后台数据分析用户流量日记。

 

日记记录:

 

用户参与线上测试前,发放日记记录要求和示例。

 

在线日记对应现场内测的观察、量表和部分深度访谈内容。有条件的话,让用户连续几天记录在线日记,观察游戏体验变化、卡点/疑惑是否随时间解除、综合评价等。

流量日记分析:

 

流量日记分析依靠后台数据。

 

开发人员提前对应用埋点后,获取用户线上测试的信息。

其他流量日记:

 

通过用户日记和游戏后台数据,我们获知了用户的游戏内情况。

 

如何收集用户在其他游戏及游戏外的信息呢?理论上我们也能通过Cookies(储存在用户本地终端上的数据)获取。

 

但不能未经用户同意就收集和使用信息。记录和获取数据前,必须经过用户认知和授权。

用户的app使用数据让用户形象更全面。

 

如针对用户1,流量数据展现了他的兴趣标签、时间分配和消费偏好等。


以上,用户的日记记录、游戏+其他流量数据共同构建了线上测试玩家的形象。

 

信息收集部分告一段落,总结我们获取的所有信息

2.  用户归类 

回顾用户画像的定义:用户画像是目标用户的代表性画像,其中包含了用户属性、场景、痛点和需求等。

 

实际构建过程中,我们往往无法用一个画像代表所有目标用户。因此需要将用户按一定标准分类,设置多个画像。

(1)KJ法


定义及流程:

 

KJ法又称亲和图法,创始人是东京工业大学教授川喜田二郎。

 

KJ法需要先记录大量事实,通过对这些事实有机地组合和归纳,发现问题的全貌。

方法使用:

 

首先明确问题:将100名核心用户归类。

 

然后将内测用户和线上测试用户的信息关键词独立记录在卡片。(关键词包含:用户游戏关注点、兴奋点、游戏选择因素、期望、兴趣标签)

 

将卡片散落地粘贴在白板/讨论墙:

邀请相关人员(包含产品经理、开发/设计人员、分析师等)参与卡片分类,根据卡片的关键词信息,将有共性的卡片贴在一块并说明理由。

 

如果线上测试用户的信息完整性不够,则以内测用户卡片为分类主导,其他作为辅助。

对于卡片数太少的类别,讨论是否合并;对于数量太多的类别,考虑是否内部拆分。

完成卡片分类后,讨论类别命名以及类别优先性。


至此,我们将核心用户分为四类,每个类别对应具体用户及其属性、目标、行为和观点。

 

总结评估:

第一个维度很好理解:在归类过程中,是否有用户不属于以上类别。如果有,归类结果可能不完整,需要增加类别或重新划分。

 

第二个维度:由于主要区分用户的动机和目的,因此可以使用八角行为分析框架验证差异性。

八角行为分析法出自Yu-Kai Chou《游戏化实战》一书,涵盖由个体情感出发的游戏八大动机:使命,成就,创造,拥有,社交,稀缺,未知和逃避。

 

验证方法即:分析四个类别用户是否有差异化的游戏动机:

 

成就型人格者——动机主要对应八角中的成就、拥有和使命;

 

剧中人——对应未知;

 

外向型探索家——对应创造和社交;

 

客观型行业人员——对多个动机和游戏表现的理性要求。

 

因此,分类结果符合第二条要求。

 

第三个维度:类别的区分是否能影响决策?

 

我们区分过程中邀请了产品经理、开发/设计人员、分析师共同参与,因此结果需要得到不同岗位的确认。

 

同时需要具体分析:用户分类对游戏功能设计/优化/推广等方面的帮助,以及还需要补充哪些信息。

 

(2)数据聚类:


当用户数量过多时,用KJ法归类会力不从心。

 

聚类法则可以处理海量用户数据,不过对于用户目标和观点的聚类比较困难。因此适用于用户数量多且信息源多为具体数据的情况。


(事实上,当目标用户数量较多时,也很难通过定性研究获取用户观点和态度。)

 

方法介绍:

 

K均值和凝聚层级是常用的聚类方法。

 

K均值聚类更快捷,且适用于样本量极大的情况,但需要预设类别数量。因此我们选用层级聚类法,在过程中确定类别数。

层级聚类方法:

Python/R/SPSS等软件都能实现层级聚类,我们简单介绍如何使用python聚类。

 

导入函数及确定数据——

 

数据完整性很好,无需清洗。

数据归一化——


数据集字段包含手游时长、同类游戏体验数、月收入、游戏评分等多个变量。

 

举个例子:对于同类游戏体验数,样本之间的数值差只是个位数;而用户月收入的差值很大。直接聚类会放大收入影响,而忽略游戏体验数量。

 

因此聚类之前,需要将各变量下的数据归一化,确保尺度一致。

聚类——

 

尺度一致后开始层级聚类。首先画出树图确定簇(即用户类别)的数量。

树图中,X轴代表样本,y轴代表样本间的距离,蓝色线条代表样本间的距离最远。因此设定阈值为4,切割树状图:

图中显示:黄色切割线与蓝色线条有三个交点,代表样本有三个簇。

 

引入层级凝聚聚类算法(HAC),输出结果包含0,1和2,分别代表三个簇。

最后将区分好的用户类别可视化。

这样就完成了对游戏用户的层级聚类。

 

由于数据问题,聚类结果可能存在问题,我们主要学习数据聚类的基本方法。

 

3. 提炼画像 

先学习一下合格的用户画像是怎样的?案例来自Fantham针对Divvy Bike共享单车的用研设计方案。

案例中的用户画像成品包含以下内容:

游戏用户画像也可以从这些方面展开,结合行业特点完善。

 

我们通过KJ法已经将近100名核心用户分为了四个类别,成就型人格者、外向型探索家、剧中人和客观型行业人员,占比为46%,23%,21%,10%(分三个层级)。

 

从问卷开放题/观察/电话及深度访谈中,甄选各类用户的代表性语录

 

量表信息/游戏卡点/深度访谈凝结了用户的游戏痛点

 

用户游戏动机和价值观是核心差异点

 

用户的其他信息(兴趣标签、app使用情况),呈现使用场景和用户故事

 

以上信息归纳总结,就是最终的用户画像:

 

成就型人格者:

外向型探索家:

剧中人:



客观型行业人员:


画像完成后,可能有朋友要问,做了那么多前期工作,最后就剩下简洁的画像了?

 

其实在画像背后,是丰富的资料库和调研信息。用户画像强调简单易用,但当实际工作中需要例证和具体数据时,我们依旧可以调用其他信息。

 

4. 验证效果

我们开篇强调过,用户画像是为业务服务的。因此提炼画像不是工作的结束,促进画像运用和验证效果也是重要步骤。

 

一方面,根据用户测试行为和反馈优化游戏后,我们需要跟踪优化成效;

 

另一方面,在后续游戏功能设计/传播/用户服务等方面促进画像的使用,验证效果并迭代升级。

5.总结

 

本篇结合游戏内测案例,主要介绍如何在业务中构建用户画像的步骤:

构建用户画像需要首先通过定性+定量调研,获得目标用户数据及信息;

 

根据已知信息对目标用户进行分类;

 

最后提炼用户基本关键、痛点、关键差异及用户故事,组成用户画像。

 

为了介绍全面,我们尽可能使用多种调研和分析方法。但是在实际构建画像时,你需根据业务情况灵活取舍。



推荐:人人都需要的数据分析思维

来源: 猴子数据分析