
一块看似普通的金属,却蕴藏着足以支撑中国两万年的能源需求,而中国科学家已经率先启动了这项可能改变全球能源格局的技术革命。

01 能源十字路口:传统核能的成就与挑战
当夜幕降临,城市灯火通明,很少有人会思考这些电力从何而来。在中国,核电已占总发电量的5%以上,成为电力系统中不可或缺的基荷电源。

这一切的背后,离不开一种被称为“核能老兵”的元素——铀。
自1954年苏联建成世界上第一座核电站以来,铀基核能已经走过了近70年的发展历程。全球目前有超过440座核反应堆在运行,提供了全球约10%的电力。在中国,截至2023年底,运行核电机组达到55台,总装机容量约5700万千瓦,仅次于美国和法国,位居世界第三。

铀之所以能成为核能领域的主力军,源于其独特的物理特性。铀-235原子核在受到中子轰击时会分裂成两个较轻的原子核,同时释放出大量能量和新的中子,这些中子又能引发更多铀原子裂变,形成链式反应。
爱因斯坦的质能方程E=mc²揭示了这种能量释放的本质:微小的质量亏损就能转化为巨大的能量。1千克铀-235完全裂变释放的能量,相当于燃烧2700吨标准煤。

铀基核电站的工作原理相对成熟。以目前主流的压水堆为例,核燃料在反应堆内发生可控链式反应产生热量,这些热量通过一回路冷却剂(高压水)带出,在蒸汽发生器中加热二回路的水产生蒸汽,蒸汽推动汽轮机旋转,最终带动发电机发电。
中国在铀基核电领域取得了显著成就。自主研发的“华龙一号”三代核电技术,采用了177组燃料组件的堆芯设计,提升了发电效率,同时设置了双层安全壳,能抵御大型商用飞机撞击,安全性达到国际最高标准。
然而,铀基核能的光环下,也隐藏着难以回避的挑战。
02 铀的困局:资源瓶颈与安全隐忧

想象一下这样的场景:几十年后,全球铀矿资源日渐枯竭,传统的核电站因为燃料短缺而面临停摆的风险。这不是科幻电影的情节,而是可能发生的现实。
截至2020年底,全球已探明铀矿资源储量约为792万吨,按当前消费水平仅能满足未来约百年的需求。更令人担忧的是,这些资源的分布极不均衡。哈萨克斯坦、加拿大和澳大利亚三国就占据了全球一半以上的铀资源,形成了事实上的“铀资源垄断”。
中国的铀资源状况更加严峻。已探明铀矿资源储量194.5万吨,仅占全球的4.2%,而中国核电的快速发展使得铀需求持续增长。2020年,中国铀产量为8.4万吨,占全球产量的11.5%,但对外依存度高达70%以上,能源安全面临严峻考验。
铀矿开采本身也是一项挑战。中国铀矿资源分布分散,且“富矿少、贫矿多”,开采成本高昂,技术要求严格。东华理工大学等科研团队长期致力于铀矿勘查与绿色采冶技术研究,但资源禀赋的限制难以从根本上改变。
核废料处理是铀基核能面临的另一大难题。一座标准的百万千瓦级核电站,每年产生约30吨乏燃料。这些乏燃料中含有大量长寿命放射性核素,如钚-239的半衰期长达2.4万年,需要与生物圈隔离数万年才能安全。
目前全球主要采用“深地质处置”方法处理高放废料,但这一方案成本极高,且存在长期安全性争议。芬兰的翁卡洛处置库是全球首个投入运营的深地质处置设施,建设成本超过30亿欧元,而这样的设施需要运行数万年才能确保安全。
安全风险始终是悬在铀基核能头上的达摩克利斯之剑。历史上发生的三次重大核事故——1979年美国三哩岛事故、1986年苏联切尔诺贝利事故和2011年日本福岛事故,都与反应堆的堆芯熔毁风险有关。
尽管第三代核电技术已大幅提升了安全性,但基本原理决定了铀反应堆在极端情况下仍可能发生严重事故。当冷却系统失效时,燃料棒温度急剧上升,可能超过其熔点(约2800°C),导致堆芯熔化,放射性物质泄漏。
铀基核能还面临公众接受度的挑战。福岛核事故后,全球核电发展一度陷入低谷,德国、瑞士等国宣布逐步淘汰核电。即使在核电占比较高的法国,近年来也出现了要求减少核电比例的呼声。
这些挑战交织在一起,迫使全球核能界思考一个问题:是否存在更安全、更可持续的核能形式?
03 钍的崛起:被忽视的能源“新星”
当铀资源面临瓶颈时,科学家的目光转向了一种长期以来被忽视的元素——钍。这种以北欧雷神索尔命名的银白色金属,在地壳中的储量是铀的3-4倍,达到约630万吨。

中国的钍资源尤为丰富。根据最新勘探数据,中国已探明钍储量高达28.6万吨,占全球储量的近三分之一,位居世界前列。如果将这些钍资源全部用于发电,理论上可满足中国两万年的电力需求。这一数字背后,是一个可能彻底改变全球能源格局的机遇。
钍究竟有何特别之处?与铀相比,钍的放射性较弱,自然状态下的钍-232主要发射α粒子,这种粒子穿透力弱,一张纸就能阻挡,因此安全性更高。在核反应过程中,钍几乎能被100%利用,而天然铀中只有0.7%的铀-235可直接用于裂变,其余99.3%的铀-238需要转化为钚-239才能利用。
这意味着,一吨钍产生的能量相当于200多吨天然铀。如果考虑铀浓缩和燃料制造过程中的损耗,这个比例还会更高。
更令人振奋的是,钍基反应堆产生的核废料极少,且放射性毒性小、半衰期短。传统铀堆产生的废料需要隔离数万年,而钍堆废料中最危险的同位素,其半衰期仅为数百年,处理难度大大降低。
美国麻省理工学院的一项研究表明,同等发电量下,钍堆产生的长寿命放射性废料比铀堆减少90%以上。这不仅降低了处置成本,也减轻了后代的环境负担。
钍基反应堆还有一项“天生”的安全优势:它几乎不可能发生堆芯熔毁事故。这与它的工作原理密切相关,也是它与传统铀堆最根本的区别之一。
04 技术奇迹:钍如何“变身”为核燃料
钍本身并不能直接作为核燃料,它需要在反应堆中经历一场奇妙的“变身”过程。科学家将钍-232放入反应堆中,通过中子轰击,使其先转变为钍-233,再经过两次β衰变,最终转化为铀-233——这是一种高效的人工核燃料。
这个过程可以简单理解为:钍“吃掉”一个中子后,经过两次“变身”,成为了可裂变的“人造铀”。
实现这一过程的关键技术是钍基熔盐堆。与传统核电站使用固体燃料棒不同,这种反应堆将核燃料(氟化钍和氟化铀)溶解在高温熔盐(通常为氟化锂和氟化铍的混合物)中,形成液态燃料。
液态燃料带来了革命性的安全优势。熔盐在常压下工作,沸点高达1400°C,远高于工作温度(约700°C),因此不会像水那样因压力突然升高而发生爆炸。当温度超过预定值时,熔盐会膨胀,中子逃逸增加,核反应自动减缓;如果出现异常,底部的冷冻塞(由冷冻盐制成)会自动熔化,燃料全部流入应急储存罐,反应立即停止。
这种被动安全设计意味着即使完全失去电力,反应堆也能依靠自然规律自动停堆,彻底消除了堆芯熔毁的风险。

钍基熔盐堆的工作原理可以用一个简单的三步骤来描述:
第一步:燃料制备与加注。将钍和少量启动燃料(通常是铀-235或钚-239)制成氟化物,与熔盐混合后加热至熔融状态,注入反应堆主回路。
第二步:链式反应与能量转换。中子引发铀-233裂变,产生热量,同时新产生的中子轰击钍-232,持续生成新的铀-233。高温熔盐(约700°C)在泵的驱动下循环流动,将热量带出堆芯。
第三步:发电与在线处理。高温熔盐通过中间热交换器将热量传递给二次循环的熔盐,然后通过蒸汽发生器产生高温高压蒸汽,推动汽轮机发电。与此同时,在线后处理系统可以连续提取裂变产物,保持燃料纯净,延长运行周期。
与需要每18-24个月停机更换燃料棒的铀堆不同,钍基熔盐堆可以连续运行5-7年而不必停机换料。一座标准的钍基熔盐堆电站,可满足一座百万人口城市近百年的用电需求。
05 中国突破:从跟跑到领跑的技术革命
中国在钍基熔盐堆领域的探索始于半个多世纪前。20世纪70年代,中国科学院上海应用物理研究所(当时为“上海原子核研究所”)就开展了熔盐堆相关基础研究,但因种种原因中断。

2011年,这项研究迎来了转机。中国科学院启动了“钍基熔盐堆核能系统”战略性先导科技专项,计划用20年时间,分三个阶段实现钍基熔盐堆从实验堆、示范堆到商业堆的跨越。
十年磨一剑。2021年5月,世界首座第四代钍基熔盐实验堆主体工程在甘肃武威市民勤县基本完工;同年9月,开始测试运行;2023年10月11日,首次实现临界;2024年6月17日,达到设计满功率运行。
这座2兆瓦热功率的液态燃料钍基熔盐实验堆(TMSR-LF1)虽然发电功率不高,但其科学价值和技术意义不可估量。它采用了创新的双流设计:一条是燃料盐回路,含有钍和裂变材料;另一条是增殖盐回路,主要用于将钍转化为铀-233。

2025年11月1日,从中国科学院传来振奋人心的消息:TMSR-LF1实验堆首次实现了钍铀核燃料转换,在国际上首次获取了钍入堆运行后的关键实验数据。
“这就像我们终于看到了钍在反应堆内的‘蜕变’过程。”项目首席科学家王建强研究员比喻道,“以前我们只能从理论上计算,现在有了实实在在的数据支撑。”
实验数据显示,在连续运行187天后,燃料盐中铀-233的浓度达到预期值的85%以上,证明了钍铀转换的技术可行性。更令人骄傲的是,这座实验堆的关键设备国产化率达到100%,从主泵、换热器到熔盐阀门,全部由中国企业自主研发制造。
“我们攻克了镍基合金材料、熔盐泵、氟化物制备等30多项关键技术瓶颈。”上海应用物理研究所所长戴志敏介绍,“特别是在高温熔盐环境下长期工作的材料研发上,我们走在了世界前列。”
中国成为全球唯一拥有运行中液态燃料钍基熔盐堆并获取实际运行数据的国家。美国、欧盟、日本等虽然也有熔盐堆研究计划,但均未达到中国目前的运行水平。
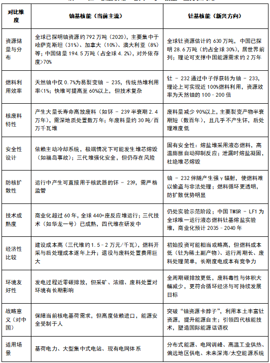
06 铀与钍:核能领域的“老兵”与“新星”对比
为了更清晰地理解钍基核能带来的变革,让我们从多个维度对比铀基核能与钍基核能:
资源禀赋方面:全球铀资源储量有限且分布不均,中国铀资源尤其匮乏;而钍资源丰富,中国钍储量世界领先,可支撑长期能源需求。
燃料利用率方面:传统铀堆仅能利用天然铀中0.7%的铀-235,即使考虑钚的再利用,总利用率也不超过1%;钍基熔盐堆可实现钍的近100%利用,资源效率提升两个数量级。
核废料方面:铀堆产生大量长寿命放射性废料,需要隔离万年以上;钍堆废料体积减少90%以上,最危险同位素的半衰期从数万年降至数百年。
安全性方面:铀堆依赖主动安全系统,在极端情况下可能发生堆芯熔毁;钍基熔盐堆具有固有安全性,依靠物理规律实现自动停堆,消除了熔毁风险。
防扩散性方面:铀堆运行产生可直接用于核武器的钚-239;钍堆产生的铀-232会衰变产生强伽马射线,使燃料难以被偷窃和非法处理,防扩散性能更优。
经济性方面:铀燃料循环成本高,后处理和废物处置费用昂贵;钍燃料成本低,且熔盐堆可在线后处理,长期运行成本有望低于铀堆。
需要明确的是,钍基核能不是要完全取代铀基核能,而是提供了一种补充和替代选择。在可预见的未来,两种技术可能会并存发展,各自发挥优势。
对于中国而言,发展钍基核能具有特殊的战略意义。它不仅能降低对进口铀资源的依赖,提升能源安全水平,还能在第四代核能技术竞争中占据领先地位,为全球能源转型提供“中国方案”。
铀 vs 钍:核能领域“老兵”与“新星”全方位对比

07 未来展望:从实验室到商业化的挑战与机遇
钍基熔盐堆的商业化之路已经开启。根据中国科学院的规划,2030年左右将建成10兆瓦的钍基熔盐示范堆;2040年前后实现100兆瓦商业堆的并网发电;到本世纪中叶,钍基核能有望提供中国10%以上的电力。

这条道路上面临着技术、经济和政策等多重挑战。
材料科学是首要难关。熔盐堆工作温度高(700°C左右),且处于强中子辐照和氟化物腐蚀环境中,对结构材料提出极高要求。中国科研团队开发的GH3535镍基合金已成功应用于实验堆,但要满足商业堆60年设计寿命,仍需进一步优化。
在线后处理技术需要突破。钍基熔盐堆的优势之一是可连续运行,这依赖于能够在线去除裂变产物的后处理系统。目前实验堆采用批次处理方式,连续处理技术仍在研发中。
经济竞争力是商业化关键。钍基熔盐堆的初始投资可能高于传统铀堆,但长期运行成本有望更低。清华大学的一项研究显示,当钍基熔盐堆实现规模化部署后,其平准化度电成本有望降至0.35元/千瓦时以下,与第三代核电基本持平。
法规标准需要建立。现行核安全法规主要针对铀基反应堆制定,钍基熔盐堆作为全新堆型,需要建立相应的法规体系和审评标准。中国国家核安全局已启动相关工作,预计2028年前完成首批钍基熔盐堆安全审评指南。

尽管挑战重重,但钍基熔盐堆的应用前景令人振奋。
在能源供应方面,它特别适合与可再生能源互补。风电、光伏具有间歇性,需要灵活的调峰电源。钍基熔盐堆负荷跟踪能力强,可在40%-100%功率范围内快速调节,是理想的可再生能源伴侣。
在偏远地区供电方面,小型模块化钍基熔盐堆可为海岛、边疆地区提供稳定电力,减少对长途输电线路的依赖。一座100兆瓦的钍堆,可满足一个中等城市的用电需求。
在工业供热方面,700°C的高温熔盐可直接用于高温工业过程,如制氢、化工生产、煤液化等,提高能源综合利用效率。
更富想象力的是太空应用前景。钍基熔盐堆体积小、安全性高的特点,使其成为未来月球基地、火星殖民地的理想能源选择。欧洲空间局已启动相关研究,评估熔盐堆用于太空探索的可行性。
08 结语:中国核能的“双轮驱动”战略
中国核能正走向“双轮驱动”的新阶段:一方面继续发展先进铀基核电,满足近期能源需求;另一方面积极布局钍基核能,为长远能源安全提供保障。
在铀基核电领域,中国将继续推进“华龙一号”等三代技术的优化和标准化建设,同时开展小型模块化反应堆、快堆等四代技术的研发。预计到2035年,中国核电装机容量将达1.5亿千瓦左右,占总发电量的10%以上。

在钍基核能领域,中国已经确立了全球领先优势。从2兆瓦实验堆的成功运行,到钍铀燃料转换的技术验证,中国科学家一步一个脚印,将这一曾经被视为“未来技术”的构想变为现实。
甘肃武威的钍基熔盐实验堆控制室内,科研人员记录下了反应堆稳定运行的第187天。屏幕上跳动的数据,印证着钍铀燃料转换的成功。不远处,规划中的10兆瓦示范堆工地已开始前期工作。
中国科学院院士、钍基熔盐堆专项负责人徐洪杰充满信心地表示:“我们有资源、有技术、有人才,钍基核能将成为中国能源战略的重要支柱。”
当全球还在为铀资源日渐枯竭而担忧时,中国已经悄然开启了钍能时代的大门。这项源自半个世纪前的技术构想,在中国科学家手中正一步步变为现实。
从西北荒漠中的实验堆,到未来可能遍布全国的商业堆;从满足本土能源需求,到为全球提供核能解决方案——中国钍基熔盐堆的发展之路,不仅关乎能源安全,更关乎一个国家在科技革命中的战略选择。
或许,真正的能源革命不是寻找更多的资源,而是学会更智慧地利用已有的资源。在这个意义上,中国对钍基核能的探索,不仅是一次技术突破,更是一次能源哲学的革新。
知识卡片:为什么钍堆不怕熔毁?
答案:钍基熔盐堆使用液态燃料,具有“被动安全”特性。当温度异常升高时,熔盐膨胀使中子逃逸增加,反应自动减慢;底部设有冷冻塞,遇高温自动熔化,燃料全部流入应急储存罐,实现物理上的自动停堆,从根本上消除了堆芯熔毁的可能性。
互动话题:如果钍堆能够提供更安全、更清洁的电力,但电价比现在贵10%,您是否愿意支持这样的能源转型?欢迎在评论区分享您的观点。
来源: 桂粤科普
科普中国公众号
科普中国微博

帮助
桂粤科普 