为优化医疗资源配置、保障患者安全、提升诊疗效率,确保影像检查申请符合医保政策要求,编制本手册。本手册基于循证医学证据及国内外权威指南(如美国放射学会ACR Appropriateness Criteria®、中华医学会放射学分会系列指南与共识),旨在为临床科室提供常见疾病影像检查路径的快速参考,提升检查申请的精准性与合理性。
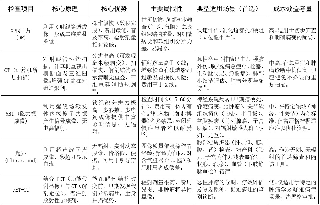
一、主要影像学检查技术关键特性对比
医学影像学检查技术主要有x线检查、CT检查、磁共振成像(MRI)、超声检查、核医学检查等,各有不同的适用范围和优点。下表综合对比了五种主流影像检查技术的关键特性[1],可为临床选择提供快速参考。

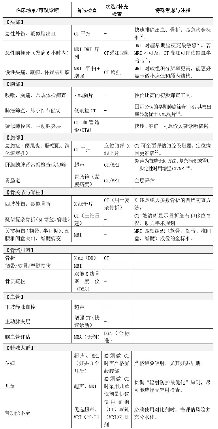
二、医学影像检查路径推荐
按临床场景分类,在需要影像检查时,建议参考以下路径[2][4]。

三、辐射剂量对比与风险认知
X线和CT检查均属于有辐射的医学影像检查方法。医院使用的设备和检查技术均符合安全标准,单次检查的辐射剂量在安全范围内,不会对健康造成明显危害。只有长期、频繁接受高剂量辐射才可能增加健康风险。下表可以帮助临床医生直观理解不同检查的辐射暴露水平,贯彻正当化和最优化原则。
数据来源参考:剂量范围综合自多项放射防护标准与文献。等效胸片张数基于单次胸片约0.02mSv估算,自然本底辐射时间按每年2.4mSv估算[2]。
关键信息:一次常规胸部CT的辐射剂量约相当于250-400张胸片,或2-3年的自然本底辐射[2]。
核心原则:对于具有明确临床指征的检查(尤其是急诊与肿瘤诊断),其诊断价值远高于辐射风险,不应因过度顾虑而延误诊治。同时,必须坚决避免无指征的检查,并遵循“能无则优、能低则低”的阶梯选用原则(如超声、MRI优先),以践行辐射防护最优化原则,合理控制医疗费用。
特别说明:“能无则优、能低则低”是影像检查临床选择中的核心原则,是关于“患者安全”与“辐射防护”的最高指导方针。
简单来说,这是一个“阶梯式”优选策略,其完整含义和操作路径如下图所示,旨在为患者选择最安全、最合理的检查:

第一步:“能无则优”
这是最高优先级的考虑。当临床问题可以通过无电离辐射的检查手段得到满意解答时,应优先选择。
·具体含义:首选超声或MRI。
·临床场景:
·腹部脏器(肝胆胰脾肾)的常规检查、腹痛初筛→首选超声。
·关节软组织(韧带、半月板)、神经系统(脑脊髓)、盆腔疾病评估→首选MRI。
·所有孕妇的影像检查、儿童的多数检查→必须优先考虑超声或MRI。
第二步:“能低则低”
当临床问题必须使用X线或CT等有辐射的检查才能解决时(例如肺部检查、急诊创伤、复杂骨折、血管评估),则应采取一切技术手段,将辐射剂量控制在能满足诊断需求的最低水平。
·具体含义:这不是简单地不做检查,而是进行辐射剂量的“最优化”管理。
·临床实践:
1.采用低剂量技术:例如,对肺癌筛查和肺结节随访,必须使用低剂量CT,其辐射剂量仅为常规胸部CT的1/4-1/5。
2.严格把握适应症与扫描范围:避免不必要的扩大扫描或重复扫描。例如,单纯阑尾炎评估不一定需要全腹增强CT。
3.使用儿童专用协议:为儿童检查时,设备必须启用并调整儿童低剂量扫描协议。
“能无则优、能低则低”原则的核心价值与沟通意义:这一原则不仅是技术规范,更是临床决策的思维框架和医患沟通的重要工具。
1.对临床医生:它提供了一个清晰的决策树,要求在开具申请单时,主动思考“这个患者能否用超声/MRI解决?如果不能,我的CT参数和范围是否已最优化?”——直接回应手册中提到的“合理开具申请单”的核心目标。
2.对患者与公众:这是回应辐射焦虑的最有力说法。当患者质疑“为什么让我做CT,辐射很大吧?”,您可以清晰地解释:“我们严格遵循‘能无则有,能低则低’的原则。您的情况需要看肺部细节,超声看不清楚,无辐射的MRI对肺部检查效果不佳,因此必须用CT。但我们为您采用的是低剂量扫描方案,在保证看清病灶的前提下,已经把辐射降到了最低。”——这样的解释既专业又令人安心。
“能低则低,能无则有”是将国际通用的辐射防护原则(正当化与最优化)与本土临床实践相结合的准确表述,它让抽象原则变得可操作、可传达,非常适合作为面向临床医生进行培训和宣导的核心原则。
四、各系统影像检查选择简易决策
临床医生可结合实际情况,进行初步定位,选择适宜的医学影像检查方法[4](患者主诉/临床问题→初步定位→决策路径)。
1.疑似急性脑卒中/颅脑外伤
→CT平扫(急诊排除出血/骨折)
→若CT阴性但临床高度怀疑脑梗死(发病时间<6小时)→MRI(DWI序列)
2.慢性头痛/怀疑颅内占位
→MRI平扫+增强(首选,最优软组织对比)
→若MRI有禁忌→CT增强
3.胸痛/咳嗽/肺部筛查
→常规体检、肺炎初诊→X线胸片
→肺癌高危人群筛查、肺结节随访→低剂量CT(LDCT)
→疑似肺栓塞、主动脉夹层→CT血管造影(CTA)(急诊)
4.急性腹痛(急腹症)
→CT平扫+增强(必要时)(全面评估首选)
→疑似胆道疾病、阑尾炎(尤其儿童、孕妇)可首选→超声
5.腹痛/腹部包块常规检查
→超声(肝、胆、胰、脾、肾、盆腔首选筛查)
→超声发现复杂病变或结果不明确→CT或MRI增强进一步定性。
6.四肢外伤,疑似骨折
→X线平片(正、侧位,必要时加特殊体位)
→X线阴性但临床高度怀疑、或关节内复杂骨折→CT
7.关节疼痛/怀疑软组织损伤(韧带、半月板)
→MRI(金标准)
8.腰痛/怀疑椎间盘突出或脊髓病变
→MRI(首选,直接显示神经结构)
→初筛或评估骨质情况→X线平片或CT
以症状或需求为起点制作决策树,提供初步的影像检查选择思路[2]。

决策树仅提供基于常见情况的简化决策路径。具体选择必须结合患者完整病史、体征、实验室检查结果及既往影像资料进行综合判断。孕妇、儿童、肾功能不全及体内有金属植入物等特殊人群的选择原则需优先遵循。急诊优先快速检查,随访尽量选择同一种技术(如肺癌结节用CT对比)。遇到疑难情况,应及时沟通。
作者:杜小萍,陕西省汉中市第二人民医院放射科主任,副主任医师。
【参考文献】
本手册参考了以下权威信息来源与专业文献,以确保内容的科学性与实用性。
1.OFweek维科网.《医保影像云时代:5大主流影像检查避坑指南》,2025年12月23日。
2.张琪,张红霞(审核).《拍片选X线平片、CT还是磁共振?一文学会“对号入座”!》.科普中国.2025年7月17日。
3.申敏,裴仲琦.《对话重医大附三院放射科:除了影像诊断,放射检查如何助力精准医疗?》.光明网. 2025年9月24日。
4.郭会会.《漯河市中医院健康科普:如何选择影像检查》.漯河网.2025年4月15日。
5.英国皇家放射医学院《Making the Best Use of Clinical Radiology》(第7版,2012年),数据转引自《牛津临床医学手册》(第10版)。
6.《Radiation Physics and Chemistry》,2023年。
7.中华医学会放射学分会《CT辐射剂量诊断参考水平专家共识》。
8.《Radiation Doses in Cardiovascular Computed Tomography》.2023年。
9.国际辐射防护委员会(ICRP)报告。
来源: 科普汉中
科普中国公众号
科普中国微博

帮助
科普汉中 