国家卫生健康委员会日前正式印发《临床用血技术规范(2025年版)》,这是我国25年来首次对临床输血技术规范进行系统性修订。
新规标题从“输血技术规范”改为“用血技术规范”,强调了临床用血全过程管理。而其中最引人关注的变化,是明确要求医疗机构“大力推广自体输血等血液保护技术”。
规范革新
从“输血”到“用血”,这一字之差折射出我国临床血液管理理念的深刻转变。国家卫生健康委医疗应急司有关负责人指出,这一变化强调了临床用血的全过程管理。
2000年版规范主要关注血液从血库到患者体内的“输血”环节,而新版规范将管理范围扩展至从患者评估到输血后效果评价的全流程。
新规明确要求医疗机构加强患者血液管理,制订“管理和保护患者自体血液的诊疗方案”。这意味着医疗机构需要将血液保护理念贯穿于诊疗全过程,而不仅仅是关注血液配型和输注环节。
自体输血
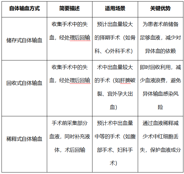
自体输血并非全新概念,但长期以来在我国临床应用比例有限。根据医学定义,它指的是在手术前或手术中,采集患者自身的血液或血液成分,经过适当处理后,再回输给患者本人。
储存式自体输血适合择期手术患者,在手术前数周开始有计划地采集自身血液储存;回收式自体输血则通过专门设备收集手术中的失血,经过处理后再回输;稀释式自体输血是在手术开始前采集部分血液,同时补充液体维持血容量,待手术主要步骤完成后再回输。
这三种方式各有适用场景,形成了一套完整的自体血液保护技术体系。

安全保障
自体输血最突出的优势在于安全性。用自己的血液挽救自己的生命,从根本上避免了异体输血可能带来的疾病传播风险,如乙肝、丙肝、艾滋病、梅毒等。
从免疫学角度看,自体血液与患者自身免疫系统完全匹配,几乎可以完全避免免疫性输血反应,如溶血、发热、过敏等。这对于稀有血型或存在特殊抗体的患者尤其重要,他们往往难以找到匹配的异体血液。
值得注意的是,自体血液特别是术中回收的血液,其红细胞活性更高,携氧能力更强,更利于术后组织氧供和伤口愈合。
现实挑战
尽管自体输血优势明显,但在我国全面推广仍面临现实挑战。一方面,血液供需矛盾突出,自体输血被视为缓解这一矛盾的重要突破口。
一些地区已经开始行动。包头市卫健委要求各医疗机构将自体输血作为“一把手工程”,纳入目标考核体系。株洲市则召开了全省首次聚焦自体输血技术的专题学术会议,推动该技术向标准化、高效化方向发展。
国际上,发达国家自体输血率远高于我国。澳大利亚择期手术自体输血率达60%,美国达80%-90%,而我国三级医院要求自体输血率达到25%。这显示出我国在这方面还有很大的提升空间。
规范要求
新规对医疗机构提出了明确要求。医疗机构应当“建立有效的临床科室用血质量控制、评价及公示制度,将临床用血作为临床科室医疗质量考核的重要内容”。
临床用血应当遵循不可替代、最小剂量和个体化输注原则,紧急抢救用血时则应当遵循生命权第一的原则。
新规还特别强调输血后的效果评价,要求“输血治疗后,应当评价患者输血治疗情况,以避免无效输注”。这意味着输血不再只是执行医嘱,而是需要追踪效果、评估价值的医疗行为。
从血液安全到资源节约,从患者权益到医疗质量,新版《临床用血技术规范》正引领中国输血医学走向更加安全、高效的新阶段。自体输血,这种“用自己的血救自己”的技术,正从一个专业概念变为可及的医疗现实。
来源: 推医汇
科普中国公众号
科普中国微博

帮助
推医汇 