我们很多人都有过这种经历:倒时差、上夜班,或者只是连续几天疯狂“追剧”熬夜。那种感觉,不仅仅是“困”,更是一种从里到外的“丧”。
长期以来,我们都知道昼夜节律紊乱(Circadian Rhythm Disruption, CRD)和抑郁症之间有很强的联系 []。数据甚至显示,夜班工人的抑郁风险比白班工人高出40% 。
但问题是,为什么?
传统的答案总是在“大脑”里打转。我们以为,熬夜嘛,肯定是搞乱了大脑的生物钟。但一群来自华中科技大学同济医学院专攻神经系统疾病的科学家们,却当起了“侦探”,把目光投向了一个意想不到的“犯罪现场”——我们的肠道。
他们发现的这条证据链,就像一部精彩的悬疑片,彻底重构了我们对“熬夜”和“抑郁”的理解。
第一幕:“犯罪现场”与沮丧的小鼠
首先,侦探们需要重现“犯罪现场”。
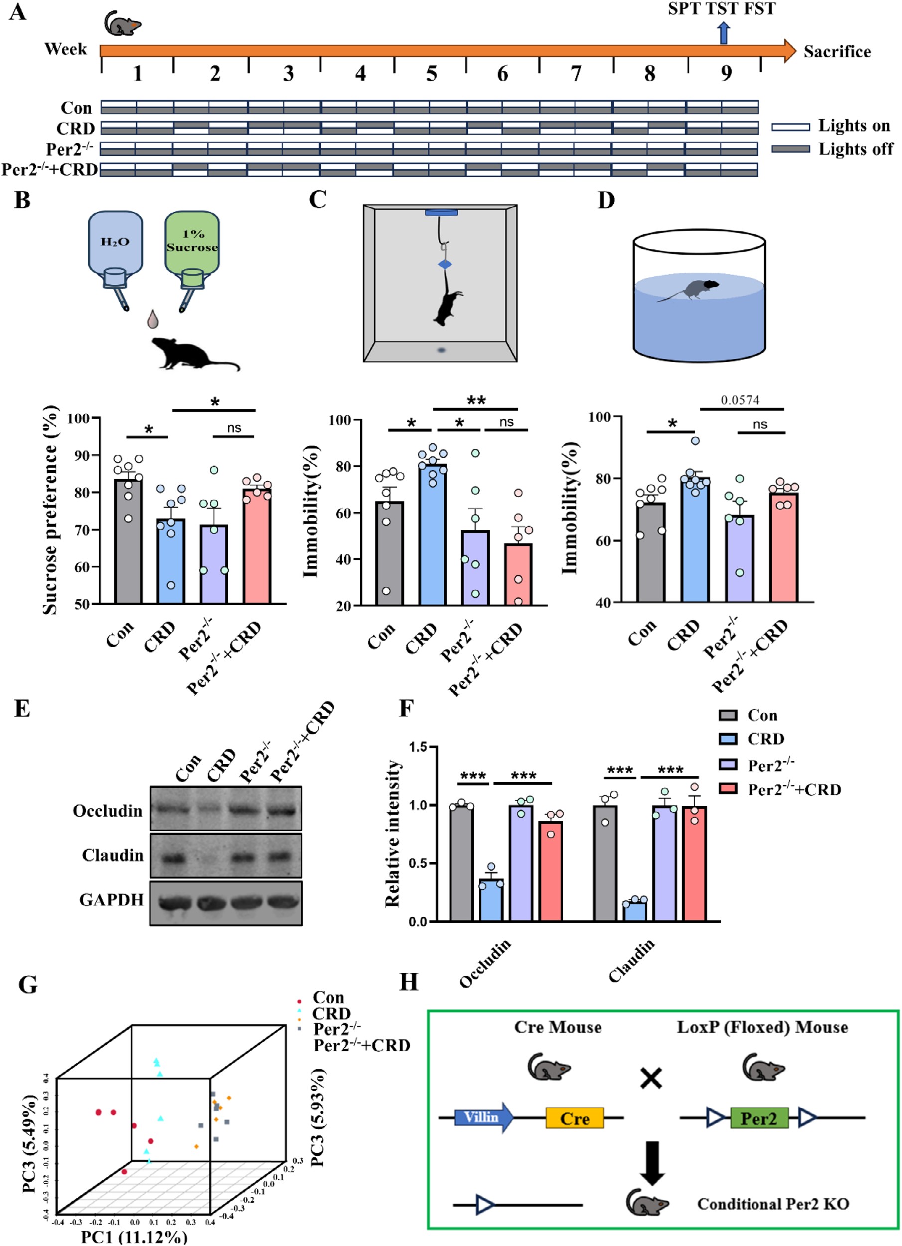
他们让一群小鼠过上了“地狱般”的倒班生活:每周都把它们的灯光和黑暗时间(相当于白天黑夜)往后推迟6小时,并持续了整整两个月 。这就像让你每周一飞一次纽约,周二飞一次伦敦,周三再飞一次东京。
结果不出所料,这群小鼠“抑郁”了。
在科学上,小鼠的“抑郁”有几个典型特征:它们对“快乐水”(糖水)失去了兴趣,在游泳或悬尾测试中也更快地“躺平”,表现出一种“绝望感” 。
到这里,一切都还符合“常理”。但接下来,侦探们掀开了真正的“底牌”。

图1:昼夜节律紊乱引发小鼠肠道上皮Per2基因表达紊乱、肠道微生物群失调及抑郁样表型。
第二幕:“不在场证明”与真正的“主谋”
侦探们没有直奔大脑,而是先检查了小鼠的肠道内壁(肠上皮)。
你可能不知道,你的肠道里也有“生物钟”。它由一系列“时钟基因”控制,每天精准地“嘀嗒”作响。而在这群抑郁的小鼠肠道里,一个名叫Per2的关键时钟基因,它的节律完全消失了——它“罢工”了 。
这只是巧合吗?还是说,这个肠道里罢工的Per2,才是导致抑郁的“主谋”?
为了验证这个大胆的猜想,团队做了一个极其精妙的实验。他们培育了一种“基因敲除”小鼠,这些小鼠全身的基因都正常,唯独肠道内壁细胞里的Per2基因被“删除”了 。
这就像是在一栋大楼里,只拆除了“肠道”这个房间的闹钟,其他房间(比如大脑)的闹钟都还在响。
然后,他们让这群“肠道没闹钟”的小鼠,也过上了那“地狱般”的倒班生活。
这群小鼠,居然没有抑郁!
它们照样爱喝糖水,照样在困境中努力挣扎。这个“不在场证明”简直无懈可击:大脑的生物钟也许乱了,但只要肠道的Per2基因“罢工”(被敲除),抑郁就不会发生。
主谋,锁定了!就是这个在肠道里失灵的Per2基因。

图2:特异性删除肠道上皮Per2可阻止节律紊乱诱导的抑郁,并改善肠道屏障损伤和菌群失调。
第三幕:“作案”的两个帮凶
那么,一个肠道基因,是如何跨越千山万水,让远在“中枢”的大脑感到抑郁的呢?侦探们发现,Per2有两个“帮凶”。
帮凶一:受损的“城墙”
当Per2基因失灵时,肠道的“城墙”(肠道屏障)也随之崩溃了。那些本应紧密连接的细胞变得松松垮垮,肠道变得“渗漏” 。
图3:特异性删除肠道上皮Per2可阻止节律紊乱引发的血脑屏障损伤、神经炎症与海马神经发生受损,并恢复神经功能。
帮凶二:失控的“居民”
更重要的是,肠道菌群——那些生活在肠道里的万亿“居民”——彻底失控了。原本的“好细菌”(如Lachnospiraceae和Bacteroides)减少,而一些“坏细菌”(如Muribaculaceae和Turicibacter)则趁机疯长。
为了证明是这些“坏居民”在捣鬼,科学家们又做了一个经典的“证据转移”实验:粪便移植(FMT)。
他们把那些“抑郁”小鼠的粪便(也就是那群失控的菌群),移植到了健康小鼠的肠道里 。
结果令人震惊:这群仅仅是换了“肠道居民”的健康小鼠,也抑郁了。
第四幕:“作案工具”与“解药”
好了,现在案情基本明朗了:熬夜(CRD)导致肠道Per2基因“罢工” ,Per2“罢工”导致肠道菌群失控,而失控的菌群导致了抑郁 。
但还差最后一步:菌群是使用了什么“作案工具”呢?
侦探们对小鼠的粪便代谢物进行了全面搜查。他们发现,在抑郁小鼠的体内,一种极其重要的物质——色氨酸(Tryptophan)——的代谢通路被严重抑制 。
色氨酸是什么?它是一种必需氨基酸,我们身体无法合成,必须从食物中获取。它不仅是合成5-羟色胺(血清素,也就是“快乐分子”)的前体,更对抑制身体的“炎症风暴”至关重要 。
在抑郁小鼠的血液和大脑中,色氨酸和它的下游产物5-HTP水平都显著降低了。与此同时,它们全身(血液)和大脑中的炎症水平飙升,甚至大脑的“保护屏障”(血脑屏障)也开始“渗漏” ,大脑中新神经元的生长也陷入停滞 。
这就是完整的“犯罪链条”。
现在,是时候拿出“解药”了。如果“作案工具”是“剥夺色氨酸”,那么“解药”自然就是……
补充色氨酸。
科学家们在给小鼠“地狱倒班”的同时,给它们补充了色氨酸。
奇迹发生了。
补充了色氨酸的小鼠,即便同样在经受昼夜颠倒的折磨,也没有变得抑郁。它们的炎症水平下降了,大脑的神经元生长也得到了恢复。
案件总结:所以呢?
这项研究就像一部严谨的“法医报告”,为我们清晰地描绘了“熬夜致郁”的一条全新通路:
1.起因: 长期昼夜节律紊乱(熬夜、倒班)。
2.第一受害者: 肠道内壁的Per2时钟基因“罢工”了 。
3.连锁反应: 肠道屏障受损,肠道菌群失控。
4.作案手法: 失控的菌群搞垮了色氨酸的代谢。
5.最终恶果: 色氨酸的缺乏导致全身和大脑发炎、神经元受损 ,最终引发了抑郁症状 。
这个发现的“所以呢?”是革命性的。它告诉我们,抑郁症并不总是一个“大脑”问题,它完全可能是一个从“肠道”开始的“外周”问题。
这也为那些深受轮班工作困扰的人们(比如医护人员、空乘、安保人员)带来了新的希望。未来,我们或许不再需要直接干预复杂的大脑,而是可以通过“重置”我们肠道的生物钟,或者干脆“绕过”那些失控的菌群,直接为身体“加满”它们消耗掉的色氨酸,来预防或治疗这种与节律相关的抑郁。
所以,下次你再熬夜时,也许该多心疼一下你的肠道——那里可能正掌管着你“快乐”的开关。
参考文献
Zhang H, Qin X, Song H, Zhou J, Wei H, Zhang L, Liu Y, Wang Z, Zhang Y,Lai Y, Yang J, Hu W, Chen Z, Zeng J, Jin Y, Wang X, Liu R.A Peripheral Mechanism of Depression: Disturbed Intestinal Epithelial Per2 Gene Expression Causes Depressive Behaviors in Mice with Circadian Rhythm Disruption via Gut Barrier Damage and Microbiota Dysbiosis.Advanced Science, 2025. DOI:10.1002/advs.202501818
来源: 合康谱精准医学科普基地
科普中国公众号
科普中国微博

帮助
合康谱精准医学科普基地 