年末单位体检季,一份份体检报告成了同事们关注的焦点。当“肿瘤标志物”这一栏出现上升箭头(↑)时,很多人心里都会咯噔一下:“我是不是得癌症了?”
别慌!今天我们就来彻底搞懂这个让人又爱又怕的指标,让它成为您健康的“警示灯”,而非“焦虑源”。
|肿瘤标志物:身体的“犯罪线索”,而非“判决书”
-先给您一颗“定心丸”!
在普通人群健康体检时肿瘤标志物的筛查中,肿瘤标志物升高的比例很小,而在肿瘤标志物升高的这类人群中,绝大部分为轻度升高。
一项发表在《英国外科学杂志》上的研究对近3000名健康献血者进行癌胚抗原(CEA)检测,发现约4.5%的人CEA升高(>5 ng/mL),但经过长期随访,这些升高者中最终确诊为癌症的比例极低。研究表明,CEA在健康人群筛查中的阳性预测值仅为2%-4%,也就是说,100个CEA升高的人里,大约只有2-4个人真正患有癌症。[1]
-肿瘤标志物究竟是什么?
您可以把它想象成身体里的一些“特殊蛋白质”或“物质”。当体内有肿瘤细胞(无论是良性还是恶性)生长时,它们自身会产生,或会刺激正常细胞释放这些物质到血液中,从而被我们检测到。
-核心认知:升高 ≠ 癌症!
这是最重要的一点。肿瘤标志物更像是一个“线索”,而不是“定罪的证据”。很多情况下它都会升高:
- 非肿瘤性疾病(良性疾病):
- 炎症: 比如肝炎可导致AFP(甲胎蛋白)轻度升高。
- 感染: 比如盆腔炎、胰腺炎可导致CA125升高。
- 慢性病: 如肾功能衰竭、风湿性疾病等会影响多种标志物。
- 良性增生: 如前列腺增生会导致PSA升高。
- 生理变化或不良生活习惯:吸烟、饮酒、孕期女性某些指标也会自然波动。
- 检测误差:不同医院、不同检测设备和试剂可能存在细微差异。
真正的诊断是一个“破案”过程,需要综合判断:医生会结合您的症状、影像学检查(如B超、CT)、内镜检查等,而最终确诊的“金标准”永远是病理诊断(通过穿刺或手术获取组织,在显微镜下看到癌细胞)
-科学的诊断路径:
肿瘤标志物提示风险 → 影像学检查发现“病灶” → 穿刺/内镜/手术获取组织 → 病理学检查最终确诊
|发现升高怎么办?“三步走”应对策略
面对异常指标,请牢记:科学应对,避免恐慌。
01冷静分析,初步判断
根据升高的情况,初步评估风险的级别:
- 高危信号(需立即就医):
- 特异性极高的指标显著升高: 如AFP(针对肝癌)大幅升高并持续上升。
- 多个标志物联合升高:如CA72-4和CA19-9同时升高,提示消化道肿瘤风险增加。
- 动态监测中持续快速攀升:复查后指标一次比一次高,趋势不妙。
- 伴有相关身体症状:如不明原因消瘦、长期疼痛、异常出血等。
- 低危信号(可短期复查):
- 仅单个非特异性标志物(如CA19-9、CA125)轻度升高,且无任何症状。通常建议1-2个月后复查。
- 若复查后指标持续升高或翻倍,需升级检查!
02寻求专业帮助
携带完整的体检报告,前往肿瘤科或相应专科(如消化内科、妇科等)就诊。医生会:
- 详细询问您的个人史、家族史。
- 进行针对性的体格检查。
- 解读指标升高的可能原因。
03进行针对性检查
根据医生的判断,您可能需要做以下检查来寻找“真凶”:
- 影像学检查:如B超、CT、核磁共振(MRI)、PET-CT,像“雷达”一样扫描身体,寻找可疑的占位病变。
- 内镜检查:如胃镜、肠镜,直接观察消化道内部情况,并可取组织进行活检。
- 病理学检查:对疑似病灶取样,在显微镜下看细胞形态。这是诊断癌症的“金标准”,无可替代。
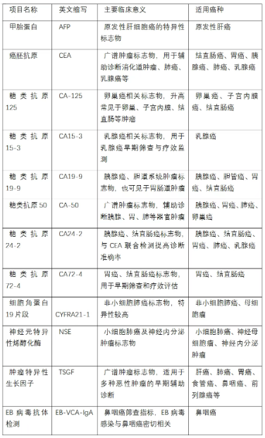
|常见肿瘤标志物详细解读
了解每个标志物的“主要目标”,能帮您更好地理解报告!

|重视它,但别怕它!
面对肿瘤标志物升高,正确的态度是——“重视它,但不怕它”。它是一位尽责的“哨兵”,提醒我们关注身体变化,督促我们进行更深入的检查。
但最终的解释权,请务必交给专业的医生。
参考文献:
[1] British Journal of Surgery, Volume 81, Issue 6, 1994, Pages 863-867. "Screening for colorectal cancer by faecal occult blood test and/or flexible sigmoidoscopy?"
来源: 四川省肿瘤医院
科普中国公众号
科普中国微博

帮助
四川省癌症防治科普基地