电磁屏蔽材料是电子器件避免受到外界电磁波干扰的“防护外衣”。然而,这类材料目前通常具有固定的理化性质,仅能实现静态防护,难以根据实时环境实现电磁波透过/屏蔽行为的动态操控

近日,武汉理工大学何大平教授团队报道了一种可实现电磁屏蔽效率动态调控的石墨烯超表面,成果发表于《国家科学评论》National Science Review)。

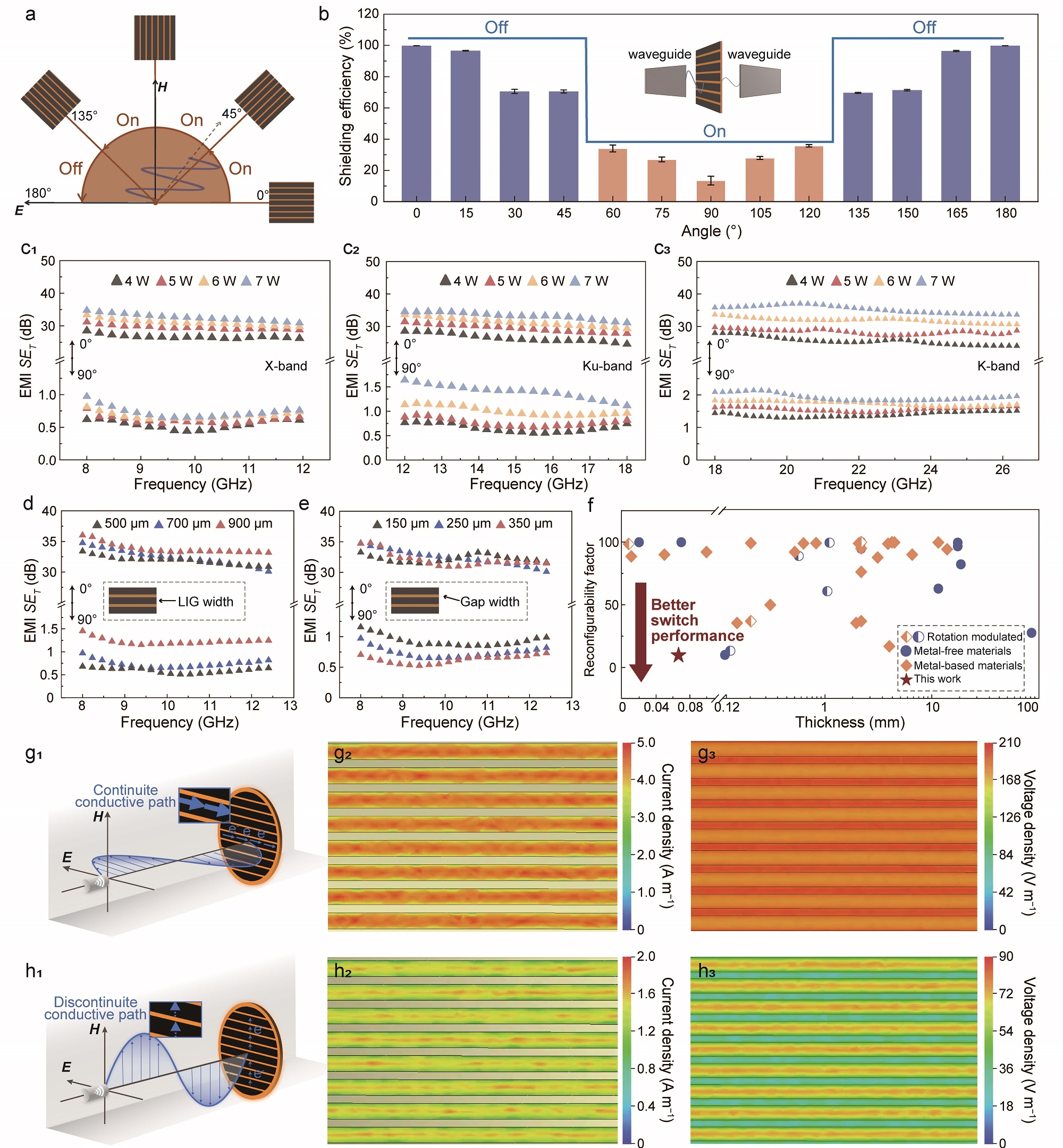
面向自适应智能电子设备的发展需求,研究团队通过激光诱导石墨烯(LIG)技术,一笔“画”出高精度的图案化电磁超表面,实现5×5 cm2尺寸超表面的5分钟“速成”。应用时只需要简单的90°旋转操作,即可完成电磁屏蔽效率在9.66%-99.78%的连续调控,达到电磁波开/关(透过/屏蔽)的快速切换的效果。同时,团队基于此石墨烯超表面设计了一种新型信息电磁加密与编码系统。


石墨烯超表面的制备、实物、动态电磁屏蔽调控及其电磁加密应用

激光离/聚焦加工制备LIG差异对比。激光脉冲主要诱发光热效应光刻蚀效应,前者导致局部温升,后者引起材料刻蚀。在聚焦状态下,能量高度集中,能量密度显著提升,光刻蚀效应更为强烈。此时,PI表面迅速形成较深的“凹槽”刻蚀区;同时,光热效应驱动热量向周围扩散,但反应程度相对较低,导致LIG方阻较高;在离焦状态下,受照区域扩大,能量分布趋于均匀但能量密度降低,光刻蚀效应明显减弱。同时,光热效应占主导地位,促进反应更充分进行,从而提升了LIG的导电性。


激光离/聚焦加工制备LIG的差异

石墨烯超表面的电磁屏蔽动态调控性能及机理研究石墨烯超表面在X、Ku及K波段均展现出优异的电磁波“开/关”特性。基于电磁屏蔽开关材料的可重构因子(r)评价指标,此石墨烯超表面具有明显优势。其工作机制为:当入射电磁波到达材料表面时,电子沿连续导电路径加速运动,运动时间更长,能量吸收效率更高,入射电磁波能量被有效转化为电子动能,激发强烈的次级辐射,显著抑制透射波能量;由于电磁波(频率8-26.5 GHz)的波长大于1 cm,远大于石墨烯条带间距,当电场垂直于LIG条带时,电荷仅在电场方向改变时发生响应,电子能量获取受限,从而无法向外产生有效辐射,导致入射电磁波主要表现为透射行为。


超表面的电磁屏蔽动态调控性能及机理

新型电磁加密与编码系统设计基于石墨烯超表面单元,该工作构建了一个3 × 5阵列石墨烯编码表面,实现了对全部数字(0~9)及字母(A~Z)的编码,可实现了“入射波-编码表面-解码信息”之间的可控映射,为关键信息的电磁加密与读取提供了新策略。


超表面的应用演示

来源: 《中国科学》杂志社