糖尿病患者最怕什么?不是高血糖,而是那种从脚尖开始、渐渐爬上腿的麻木与疼痛——糖尿病周围神经病变(DSPN)。
这种并发症几乎无法逆转,连降糖、止痛、营养神经药都常常无能为力。
但2023年发表于 Cell Metabolism 的一项研究却让人眼前一亮:研究者发现,糖尿病神经病变的根源可能不在神经,而在肠道。
更令人震惊的是——移植健康人菌群(FMT)竟能让病人神经功能恢复。

图1|糖尿病患者菌群移植给小鼠可诱导神经损伤。
研究由中山大学孙逸仙纪念医院杨志刚团队主导。
他们首先用“人体菌移植”做了一个动物验证:
将糖尿病神经病变患者(DSPN)的粪菌移植给无菌小鼠,结果这些小鼠即使血糖正常,也出现了神经传导速度下降、神经纤维密度减少、疼痛感知减弱等典型神经病变表现;
而移植健康人菌的小鼠则维持了正常神经功能。
这说明,致病信号可以通过菌群传递——神经损伤不只是高血糖的副作用,更是肠道微生态失衡的结果。
接下来,研究团队开展了一项随机对照临床试验。
他们将 63 名确诊 DSPN 的 2 型糖尿病患者随机分为两组:
一组接受健康人粪菌移植(FMT),另一组接受自体菌移植(对照)。
结果在 84 天随访中,FMT 组的神经传导速度、腓肠神经纤维密度显著提升,疼痛评分下降超过 30%,部分患者甚至恢复了足底感觉。
而自体移植组几乎无改善。

图2. FMT缓解了DSPN患者的周围神经病变严重程度、焦虑和抑郁,并改善了睡眠和生活质量
为了揭开背后的机制,研究者用宏基因组测序解析菌群变化。
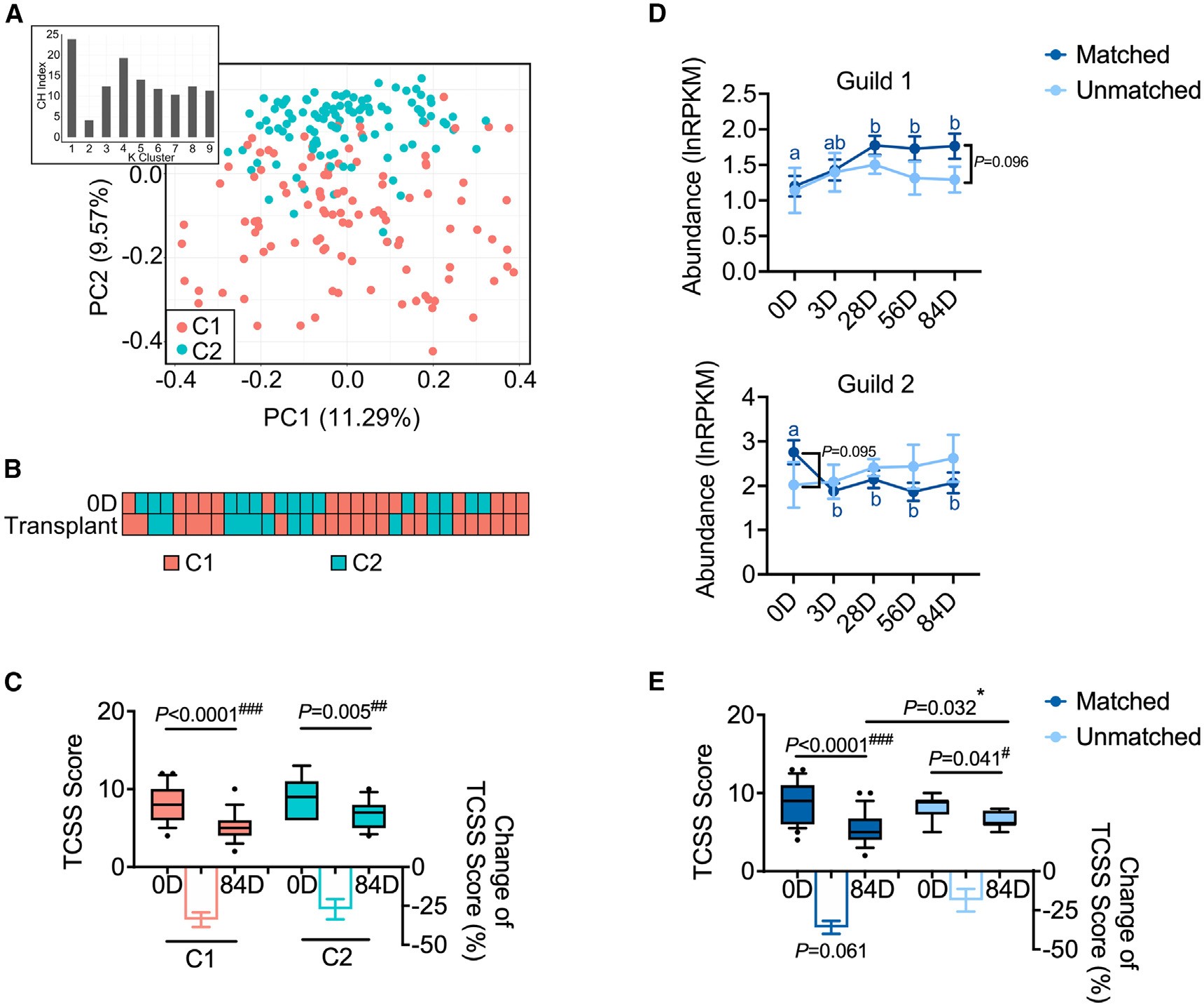
他们发现,FMT 改变了肠道的“生态结构”,形成了两种功能相反的菌群公会(guild):
●Guild 1:产丁酸菌群,如 Faecalibacterium prausnitzii、Agathobaculum butyriciproducens 等,具有抗炎、修复屏障、促进神经修复的作用;
●Guild 2:促炎菌群,如 Bacteroides uniformis、Desulfovibrio piger 等,能生成内毒素、硫化氢和吲哚类代谢物,加剧神经炎症。
FMT 让 Guild 1 上升、Guild 2 下降,血液中炎症因子(TNF‑α、IL‑6)随之降低。
更有意思的是,研究者发现不同患者对 FMT 的反应差异很大。
于是他们尝试“配型式移植”:当供体的 Guild 1 菌群与受体的菌群结构越相似,治疗效果越好。
换句话说,菌群移植也需要“生态相容性”——这为未来“个体化微生物疗法”奠定了基础。

图3 FMT移植与受者匹配的肠型与DSPN改善程度更好相关
作者总结道:糖尿病神经病变不仅是神经退行性疾病,更是“肠–神经轴功能失衡病”。
当产丁酸菌减少、促炎菌增多,肠屏障受损、炎症穿透,导致外周神经慢性炎症与退变。
恢复菌群生态平衡,就像重新修复“神经防火墙”。
结语
这项研究标志着肠道微生态医学的又一次跨越——从“控糖”走向“护神经”。
未来的糖尿病治疗,也许不只是胰岛素与降糖药,而是一场“菌群生态重建”。
修复神经,也许要从喂养好肠道那群小小的“修复工”开始。
参考文献
Yang Z, et al. Gut microbiota modulate distal symmetric polyneuropathy in patients with diabetes. Cell Metabolism. 2023;35(5):901‑919.e10. doi:10.1016/j.cmet.2023.03.005.
本文所用图片均为文献内Figure
来源: 合康谱精准医学科普基地
科普中国公众号
科普中国微博

帮助
合康谱精准医学科普基地 