武汉儿童医院 彭静 戴红燕

3~7个月的宝宝刚睡醒时突然“点头、抱成一团”地抽搐,一天好几次?别慌,但也别等——这可能是“婴儿癫痫痉挛综合征”(简称 IESS,曾叫West综合征)。下面的科普旨在帮助家长识别早期信号,争取黄金干预期。

一、它到底是什么?

婴儿癫痫痉挛综合征(IESS)是一种罕见却严重的癫痫综合征。90%的宝宝在出生后3~12 个月发病,高峰期在3~7 个月。

核心表现:

1、癫痫性痉挛——点头、缩胳膊、抱肚子,常发生在刚醒或清晨。

2、脑电高度失律——多数会出现“乱成一团毛线”的高度失律波形。

3、发育落后——原来会笑、会抓玩具,后来明显落后甚至倒退。

注意:新版标准把“三个条件都满足”的老观念放宽了,只要1+2或1+3也能诊断,避免漏掉早期孩子。

二、为什么会得病?

任何让“小脑袋电路搭错线”的原因都可能致病。

遗传:比如结节性硬化症(TSC1/2 基因突变)。

结构:先天性脑发育不良、围产期缺氧缺血性脑病。

代谢:氨基酸代谢障碍、线粒体病、维生素B6依赖性癫痫。

感染/免疫:中枢神经系统感染、自身免疫性脑炎。

还有一部分目前找不到原因。

三、怎么确诊?

脑电图(EEG):长程EEG+视频最好。

头颅核磁共振(MRI):可以明确脑部结构和异常。

遗传学检查和遗传代谢筛查:抽血+尿即可,指导精准治疗和再生育风险。

精神运动发育评估:用玩具和量表看宝宝落后多少,为干预打基础。

血液和生化检查:查看宝宝有没有感染、代谢问题或其他内脏功能异常。

其他专项检查:如果医生怀疑某些特殊病因,可能还会建议做更详细的检查。

四、需要跟哪些“假痉挛”区分?

专业的事情交给医生就好了。

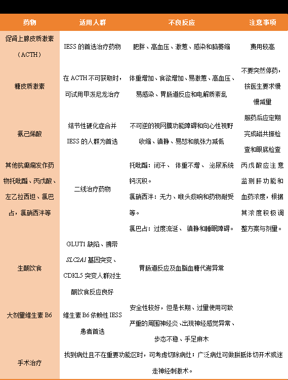
怎么治?

目标:先“止痉”,再“保智”,越早越好!

治疗方案需要由医生根据病因选择:

六、治疗后还要做什么?

定期随访很重要。

早期康复:物理治疗、语言训练、行为干预,减少“掉队”。

家长笔记:记录每天发作次数、时长、诱因,方便医生调药。

警惕转型:50%~60% 的宝宝5年内可能转成其他形式的癫痫,例如Lennox-Gastaut综合征,需长期随访。

家长最关心的 5 个问题

会影响智力吗?

75%~90%会落后,但早治疗+早康复可把损伤降到最低。

会遗传吗?

若查到明确基因突变,再生育时需做遗传咨询;多数散发病例风险不高。

疫苗能打吗?

病情稳定、发作控制后可正常接种,具体听主治医生的。

吃激素会变“满月脸”吗?

短期小剂量一般停止激素治疗时副作用也会逐渐消失。

能不能根治?

部分能完全停药;部分需长期用药;重点是把“认知损伤”压住。

参考文献:

维生素B6药品说明书

赵考明,易招师,钟建民.婴儿癫痫性痉挛综合征治疗现状[J].癫痫杂志,2024,10(04):332-339.

郑璐,杨婷,陈超阳,等.婴儿癫痫性痉挛综合征诊治进展[J].罕见病研究,2024,3(02):260-268.

叶盛.特殊健康状态儿童预防接种专家共识之八——癫痫与预防接种[J].中国实用儿科杂志,2019,34(02):82-84.

国家卫生健康委办公厅关于印发软骨发育不全等86个罕见病病种诊疗指南(2025年版)的通知,https://www.nhc.gov.cn/yzygj/c100068/202507/5b3f41180a42465eb9eec34597bacaf2.shtml

简历:

彭静 武汉儿童医院 主任药师

基本情况 临床药师、临床营养指导师,从事临床药学工作10余年,药学门诊,互联网医院药学线上问诊。

社会兼职 中华中医药学会中药毒理学与安全性研究分会委员;武汉市临床药学质量控制中心专家组成员;武汉药学会第十二届理事会理事;湖北省个体化药物治疗联盟专家委员会委员;湖北省药学会科学传播专委会委员;武汉药学会中药与天然药物专委会委员。

学术成果 主持武汉市卫生健康科研基金资助面上项目1项,中国药学会全国医药信息网科技传播项目/科普研究重点项目6项;参与省、市级课题4项。获湖北省科技进步二等奖1项。在被SCI收录期刊及中文核心期刊上发表论文20余篇。受邀《Journal of Ethnopharmacology》同行评议。受聘为《医药导报》、《现代药物与临床》杂志青年编委;《药物流行病学杂志》特邀审稿专家。

来源: 大学生快乐科普社团