科学验证!金蓉颗粒通过多靶点调节,能够有效预防乳腺癌发生和转移

乳腺癌是全球女性健康的重大威胁,传统治疗手段常伴随副作用或局限性。金蓉颗粒(消癖颗粒)作为一款传承中医智慧、经现代科学验证的创新中药,近年来在乳腺癌预防领域取得突破性进展。国际权威期刊《Scientific Reports》最新研究揭示了其独特的多靶点作用机制,验证了肿瘤相关巨噬细胞(TAMs)CXCL1趋化因子等靶点是金蓉颗粒预防乳腺癌发生和转移的关键介质,为乳腺健康提供了全新解决方案。

当前乳腺癌的预防主要包括三种策略:改变生活方式,化学药物干预和手术干预。乳腺癌发病的高危因素,包括了基因突变、家族史、既往胸部经受过放疗,还有一些是跟生活方式有关的,如生育少、不哺乳、初潮早、绝经晚、肥胖、酗酒、缺乏运动等等。据了解,目前全球每分钟有4名女性被确诊患有乳腺癌、1名女性因该疾病去世,而且这一态势仍在不断恶化。

研究团队负责人指出“金蓉颗粒的研究为乳腺癌预防开辟了新方向。其通过调节肿瘤微环境实现‘治未病’,与传统治疗形成互补,尤其适合长期调理。”

国家1类创新药金蓉颗粒(XiaoPi/JingRong formula)在真实世界研究中被广泛应用于“痰瘀互结、冲任失调”或“肝肾亏虚(阴阳两虚)”的适应症人群,包括中、重度非典型增生即癌前病变的结节或者肿块等,以及乳腺癌高风险人群(如家族史、激素异常)、术后防复发患者,和追求乳腺健康养护的女性。有研究表明,金蓉颗粒的作用机制中显著涉及多种与癌症相关的通路,参与癌症发作期间的各种生物过程,例如对刺激的反应、免疫系统反应、细胞外信号、细胞器、结合活性以及粘着斑信号传导等,具有临床治疗不易产生耐药性的基础优势。

图1 论文首页

此研究从免疫微环境的角度揭示了Ⅰ类创新药金蓉颗粒预防乳腺癌的作用和分子机制,采用网络药理学基因富集分析等前沿技术,首次从分子层面阐明其科学内涵,系统的探讨了临床应用上疗效显著的金蓉颗粒对于乳腺癌的预防作用和机理。首先,在MMTV-PyMT+/-转基因小鼠和体外细胞转化模型中对金蓉颗粒的乳腺癌预防作用进行了验证。

然后通过口服生物利用度和分子水平上的药物相似性评估发现了金蓉颗粒中的活性成分。通过利用活性成分,研究预测了潜在的靶标,并在药理学水平上进一步构建了药物-靶标之间的相互作用。

最后研究使用细胞因子芯片分析确定了CXCL-1为金蓉颗粒的关键作用靶点。研究进一步验证了CXCL-1作为乳腺癌发展和金蓉颗粒作用的关键靶点的重要性,有助于探索中成药的潜在机制并促进其在复杂疾病治疗中的发展。

图2.流程概述

一、金蓉颗粒可以显著抑制乳腺癌的发生

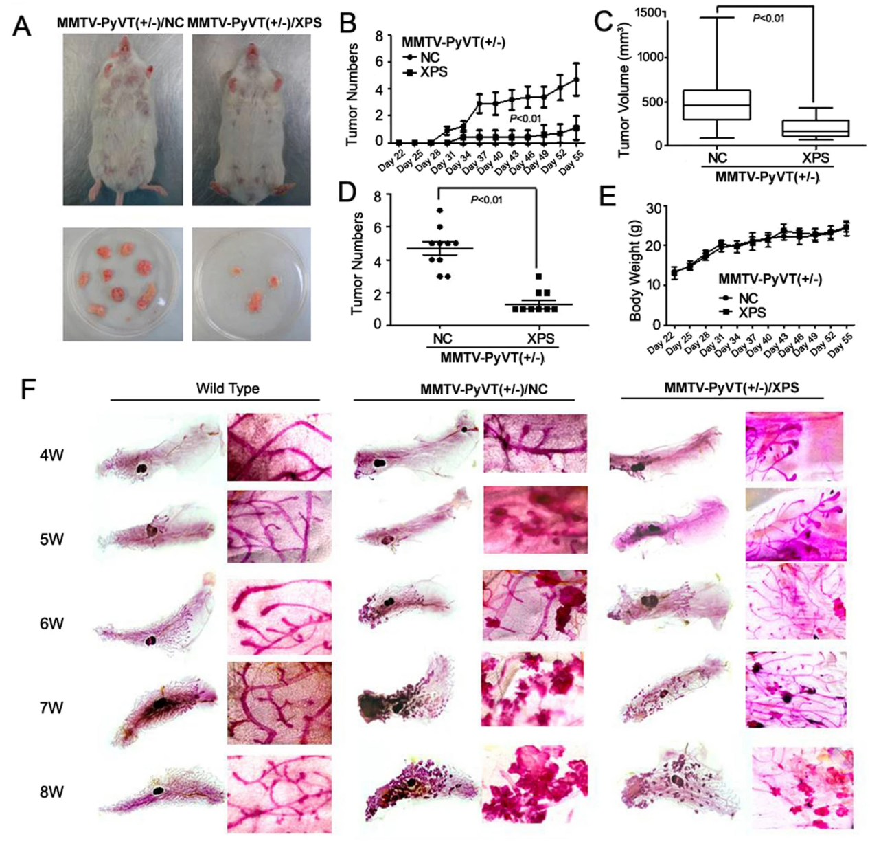
研究采用乳腺癌自发转基因小鼠模型MMTV-PyMT+/证明金蓉颗粒给药后乳腺癌的发生数目、发生时间、肿瘤体积均显著减小或延迟,同时金蓉颗粒对小鼠体重无显著影响,乳腺组织胭脂红染色证明金蓉颗粒给药后可显著延迟乳腺原位癌生长、减缓肿瘤发生时间能够有效抑制癌前病变(图2F),证明其从源头阻断癌变的能力。

图3.金蓉颗粒抑制了体内乳腺癌的发作

二、金蓉颗粒可以强力抑制乳腺癌的转移

因为乳腺癌自发转基因小鼠模型MMTV-PyMT+/具有在肺中形成转移灶的趋势。研究通过转基因小鼠模型确定金蓉颗粒是否可以抑制乳腺癌的肺转移。结果表明金蓉颗粒可以显著抑制肺转移的发生。免疫荧光分析证实金蓉颗粒可以显著抑制和逆转TAM诱导的上皮-间质转化(EMT)过程,抑制癌细胞侵袭和转移能力,从而阻断癌细胞扩散。

图4.金蓉颗粒可在体内抑制乳腺癌的肺转移

体外实验表明,金蓉颗粒对正常乳腺细胞无毒性,且不直接杀伤癌细胞,其疗效源于对肿瘤微环境的整体调控,避免传统化疗“伤敌一千,自损八百”的弊端。

三、靶向CXCL1,调控肿瘤微环境

CXCL1属于CXC趋化因子家族的细胞因子,是肿瘤相关巨噬细胞(TAMs)分泌的关键促癌因子,其在肿瘤微环境中的异常激活促进了肿瘤的恶性进展和治疗抵抗。在包括乳腺癌、胰腺癌、肺癌、结直肠癌、前列腺癌、黑色素瘤等不同癌症类型中,核心功能都是通过调控肿瘤微环境(如TAMs极化、CSCs扩增、EMT等)促进肿瘤的生长、侵袭和转移。

(一)研究团队通过免疫荧光法检测金蓉颗粒对肿瘤相关巨噬细胞(TAMs)的影响,结果显示CD11b/CD206标记的TAMs在金蓉颗粒治疗组显著减少,同时定量聚合酶链式反应(qPCR)结果也证实在金蓉颗粒治疗组肿瘤组织中CXCL1抑制作用最显著。

酶联免疫吸附测定(Elisa)和免疫蛋白印迹实验均证实金蓉颗粒可剂量依赖性降低巨噬细胞分泌和表达CXCL1因子水平。定量PCR再次验证了金蓉颗粒可使巨噬细胞中CXCL1的mRNA表达水平下降,同时荧光报告基因结果也证明了金蓉颗粒对CXCL1的转录活性具有直接抑制作用。

(二)癌症干细胞(CSCs)是肿瘤发生的根源。研究采用ALDH法检测金蓉颗粒施加后癌症干细胞群落比例的变化,结果表明金蓉颗粒能够通过对TAMs的调控抑制乳腺癌干细胞自我更新能力。免疫蛋白印迹结果证明金蓉颗粒可剂量依赖性降低肿瘤干细胞中β-catenin的表达水平,而β-catenin是控制乳腺癌干细胞自我更新的关键基因,金蓉颗粒通过调控β-catenin通路抑制乳腺癌干细胞的活性。

(三)网络分析显示,金蓉颗粒的作用机制中显著涉及多种与癌症相关的通路和多种靶点,例如粘着斑、雌激素信号传导通路Toll样受体信号传导血管生成信号通路炎症反应途径AMPK通路,共同调控肿瘤微环境,协同靶向TAMs/CXCL1/β-catenin通路。

以科学传承中医,用疗效守护生命,此研究为金蓉颗粒临床应用提供了科学依据,为中医药现代化提供典范。

(本文内容源自公开发表的科学研究,用药请遵医嘱)

参考文献:Neng Wang,Yifeng Zheng,Jiangyong Gu,Shengqi Wang,Fengxue Zhang,Jianping Chen,Honglin Situ,Yi Lin, Zhiyu Wang.Network-pharmacology-based validation of TAMS/CXCL-1 as key mediator of XIAOPI formula preventing breast cancer development and metastasis.Scientific Reports volume 7.Article number:14513(2017).

关注我们:获取更多抗癌资讯与健康科普!

来源: 奇绩金蓉