关于有机蔬菜,大家的普遍认知除了贵,是不是还有不打农药、不含农残,更安全、更健康?

但事实上,有机食品不一定是完全不用农药的,并且也可能有重金属污染的风险。

那有机蔬菜还能不能吃?值不值得吃?今天我们就说说有机食品的那些事儿。


一、什么是有机食品?

有机食品是有机生产、有机加工出来的一种食物。

价格翻倍的有机蔬菜,真的不用农药吗?到底值不值得买?

在有机食品、绿色食品、无公害食品这三类大家常听说的食品里,有机食品确实是目前要求最严格的一类食品。

价格翻倍的有机蔬菜,真的不用农药吗?到底值不值得买?

二、有机食品不使用农药?

还真不一定。

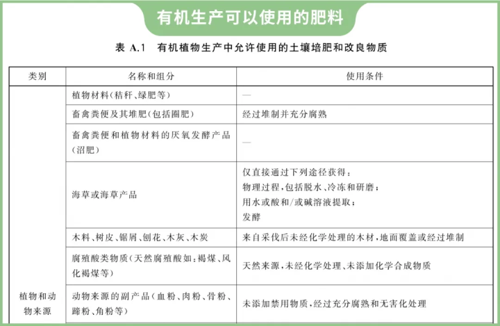
虽然标准规定有机食品不得使用农药、激素、化肥等有害物质,但标准只规定了有机食品不能使用化学合成的农药和化肥。所以,它们依然可以使用“农家肥”和“有机农药”。

价格翻倍的有机蔬菜,真的不用农药吗?到底值不值得买?

像一些植物源和动物源的杀菌剂、杀虫剂(如天然除虫菌素、鱼藤酮等),还有一些矿物来源的杀真菌剂、杀虫剂(如波尔多液、高锰酸钾、石灰水等),都属于“有机农药”。

价格翻倍的有机蔬菜,真的不用农药吗?到底值不值得买?

我们整理了一张有机植物中允许使用的农药列表,供大家参考:

价格翻倍的有机蔬菜,真的不用农药吗?到底值不值得买?

三、有机食品不含农残和重金属?

虽然用在有机食品里的农药是非化学合成的,但也会有残留。

曾经就有人在有机草莓里检出了少量的鱼藤酮。

价格翻倍的有机蔬菜,真的不用农药吗?到底值不值得买?

来源:@彩虹星球安全食材

其实早在 2018 年,我们就和家长一起购买了市面上的有机蔬菜,送到实验室检测。结果有一款检出了 6 种农残!

另外,我们还对比了几种常见的有机农药和传统化学农药,发现有机农药也并不都是低毒性的。其中有一些农药的毒性和化学农药一样高。

价格翻倍的有机蔬菜,真的不用农药吗?到底值不值得买?

另外,重金属也是有可能出现在有机食品中的。

因为重金属本身存在于土壤中,并不是在种植过程中人为加入的。在有机食品的标准里,也没有对重金属含量作出要求。

四、有机食品更营养?

许多人喜欢购买有机食品,觉得健康又营养。

在这里我们又要泼一盆冷水了。

就营养价值上来说,英国食品标准局分析过 55 项研究发现:没有证据表明有机食品和传统食品之间的营养品质存在差异。

价格翻倍的有机蔬菜,真的不用农药吗?到底值不值得买?

不管是不是有机,萝卜还是那个萝卜,青菜还是那个青菜。它们的本质都不会改变。

这就好比土鸡蛋和普通鸡蛋的区别。最大的差别顶多只是口感好一些,营养上差距不大


看到这里,相信会有朋友问:那有机食品还能吃吗?

答案是可以的。

其实我们并不是在否定有机食品,之前我们就说过很多遍:检出农残并不代表食品一定有问题。

关于农残,不管是普通食品还是有机食品,在标准里都有限值。只要值在范围内,都是安全的。

而在在安全性上,有机食品可能会降低杀虫剂残留,并且可能降低耐药菌。

它的价值在于采用天然种植的理念,尽可能少了化学制剂的使用,为保护环境贡献了一份力量。

我们采访了从事有机认证的业内人士,他表示:

其实有机指的不仅仅是某款产品,而是代表一个健康的、可循环的、持续稳定的农业生产体系。有机产品只是这个农业体系结出的果实。

如果在一片土地上能够实现良好的有机循环,确实是一件不错的事。

而对于消费者来说,咱们不用强求有机,不必把它神话。每一份能出现在餐桌的食物,都是大自然最好的馈赠。

价格翻倍的有机蔬菜,真的不用农药吗?到底值不值得买?


价格翻倍的有机蔬菜,真的不用农药吗?到底值不值得买?


价格翻倍的有机蔬菜,真的不用农药吗?到底值不值得买?

参考资料:

[1] 科信食品与健康信息交流中心. 央视曝光:有机蔬菜也造假!你还会给孩子买吗?
http://www.chinafic.org/html/xinwen/3412.html

[2] Dangour A D, Dodhia S K, Hayter A, et al. Nutritional quality of organic foods: a systematic review[J]. The American journal of clinical nutrition, 2009, 90(3): 680-685.


来源: 老爸评测